GBT 5701-1985 室内空调至最适温度.pdf

10 0
2025-9-26 19:02 阅读模式

一、基本信息

文档名称:GBT 5701-1985 室内空调至最适温度

文档格式:pdf格式

文档大小:0.14MB

总页数:4页


二、简介

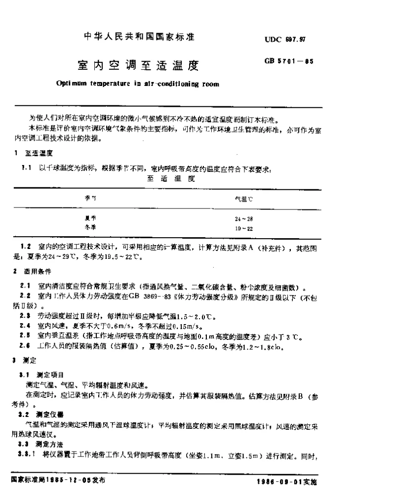
《GBT 5701-1985 室内空调至最适温度》是中国国家标准之一,主要规定了室内空调环境的适宜温度范围。该标准旨在为人们提供一个舒适、健康的居住和工作环境,同时兼顾能源节约与环境保护。根据该标准,夏季空调室内温度宜设定在25℃左右,冬季则应保持在18℃至20℃之间。这一温度范围能够有效减少人体不适感,提高工作效率和生活质量。此外,标准还对空调系统的运行效率和节能性能提出了要求,以促进可持续发展。该标准适用于各类建筑中的空调系统设计与运行管理。


三、预览

GBT 5701-1985 室内空调至最适温度
2025-9-7 10:17 上传
文件大小:
143.36 KB
下载次数:
60
GBT 5701-1985 室内空调至最适温度.pdf
高速下载
【温馨提示】 您好!以下是下载说明,请您仔细阅读:
1、推荐使用360安全浏览器访问本站,选择您所需的PDF文档,点击页面下方“下载”按钮。
2、耐心等待两秒钟,系统将自动开始下载,本站文件均为高速下载。
3、下载完成后,请查看您浏览器的下载文件夹,找到对应的PDF文件。
4、使用PDF阅读器打开文档,开始阅读学习。
5、使用过程中遇到问题,请联系QQ客服。

本站提供的所有PDF文档、软件、资料等均为网友上传或网络收集,仅供学习和研究使用,不得用于任何商业用途。
本站尊重知识产权,若本站内容侵犯了您的权益,请及时通知我们,我们将尽快予以删除。

  • 手机访问
    微信扫一扫
  • 联系QQ客服
    QQ扫一扫
2022-2025 新资汇 - 参考资料免费下载网站 浙ICP备2024084428号-1
关灯 返回顶部
快速回复 返回顶部 返回列表