内蒙古京能辉腾锡勒风电场二期项目设计文件(PDD).pdf

13 0
admin 发表于 2025-10-12 07:35 阅读模式

一、基本信息

文档名称:内蒙古京能辉腾锡勒风电场二期项目设计文件(PDD)

文档格式:pdf格式

文档大小:1.01MB

总页数:51页


二、简介

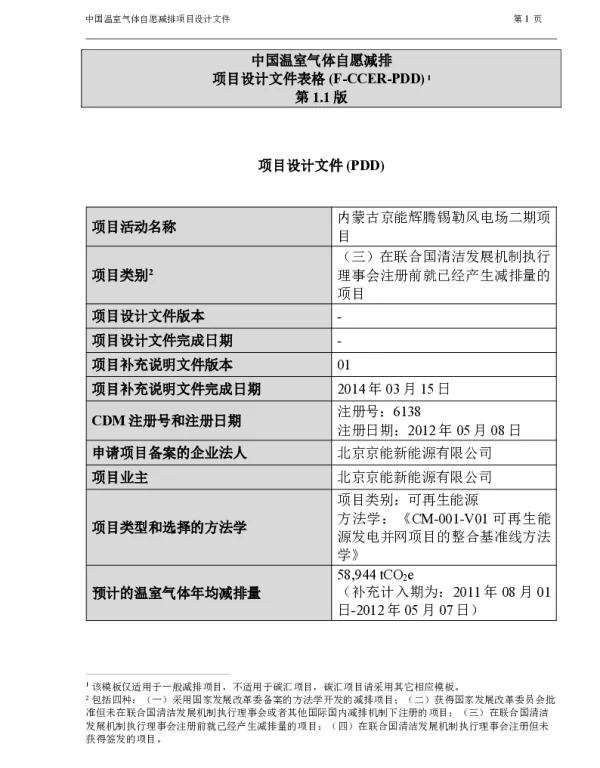
《内蒙古京能辉腾锡勒风电场二期项目设计文件(PDD)》是该风电场建设的重要技术文档,详细记录了项目的设计方案、技术参数及实施要求。文件涵盖了风电机组布局、电气系统设计、基础设施规划等内容,确保项目符合国家能源政策和环保标准。PDD为工程建设提供了科学依据,有助于提高风电场运行效率和安全性。该项目位于内蒙古自治区,依托当地丰富的风能资源,致力于推动可再生能源发展,减少碳排放,助力实现绿色低碳目标。


三、预览

内蒙古京能辉腾锡勒风电场二期项目设计文件(PDD)
2025-9-4 21:28 上传
文件大小:
1.01 MB
下载次数:
60
内蒙古京能辉腾锡勒风电场二期项目设计文件(PDD).pdf
高速下载
【温馨提示】 您好!以下是下载说明,请您仔细阅读:
1、推荐使用360安全浏览器访问本站,选择您所需的PDF文档,点击页面下方“本地下载”按钮。
2、耐心等待两秒钟,系统将自动开始下载,本站文件均为高速下载。
3、下载完成后,请查看您浏览器的下载文件夹,找到对应的PDF文件。
4、使用PDF阅读器打开文档,开始阅读学习。
5、使用过程中遇到问题,请联系QQ客服。

本站提供的所有PDF文档、软件、资料等均为网友上传或网络收集,仅供学习和研究使用,不得用于任何商业用途。
本站尊重知识产权,若本站内容侵犯了您的权益,请及时通知我们,我们将尽快予以删除。

  • 手机访问
    微信扫一扫
  • 联系QQ客服
    QQ扫一扫
2022-2025 新资汇 - 参考资料免费下载网站 浙ICP备2024084428号-1
关灯 返回顶部
快速回复 返回顶部 返回列表