[断路器] 核实指南-10kV柱上断路器 《2019年配网设备供应商资质能力核实指南》.xls

10 0
admin 发表于 2025-10-9 19:28 阅读模式

一、基本信息

文档名称:核实指南-10kV柱上断路器 《2019年配网设备供应商资质能力核实指南》

文档格式:xls格式

文档大小:0.18MB

总页数:5页


二、简介

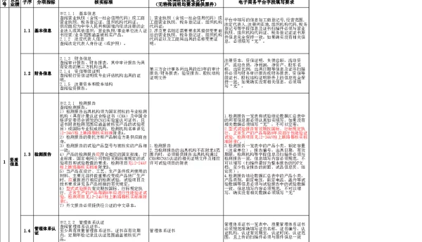
《核实指南-10kV柱上断路器》是《2019年配网设备供应商资质能力核实指南》的重要组成部分,旨在规范10kV柱上断路器的供应商资质审核流程。该指南详细规定了设备的技术参数、性能要求及供应商应具备的生产能力和质量管理体系。通过此指南,可确保所选用的柱上断路器符合国家相关标准和电网运行需求,提升配网设备的安全性与可靠性。同时,也为供应商提供了明确的资质审核依据,促进市场公平竞争和技术水平提升。


三、预览

核实指南-10kV柱上断路器 《2019年配网设备供应商资质能力核实指南》
2025-9-4 20:38 上传
文件大小:
184.32 KB
下载次数:
60
核实指南-10kV柱上断路器 《2019年配网设备供应商资质能力核实指南》.xls
高速下载
【温馨提示】 您好!以下是下载说明,请您仔细阅读:
1、推荐使用360安全浏览器访问本站,选择您所需的PDF文档,点击页面下方“本地下载”按钮。
2、耐心等待两秒钟,系统将自动开始下载,本站文件均为高速下载。
3、下载完成后,请查看您浏览器的下载文件夹,找到对应的PDF文件。
4、使用PDF阅读器打开文档,开始阅读学习。
5、使用过程中遇到问题,请联系QQ客服。

本站提供的所有PDF文档、软件、资料等均为网友上传或网络收集,仅供学习和研究使用,不得用于任何商业用途。
本站尊重知识产权,若本站内容侵犯了您的权益,请及时通知我们,我们将尽快予以删除。

  • 手机访问
    微信扫一扫
  • 联系QQ客服
    QQ扫一扫
2022-2025 新资汇 - 参考资料免费下载网站 浙ICP备2024084428号-1
关灯 返回顶部
快速回复 返回顶部 返回列表