[变压器] 电力变压器设计要点.pdf

8 0
admin 发表于 2025-10-9 12:41 阅读模式

一、基本信息

文档名称:电力变压器设计要点

文档格式:pdf格式

文档大小:0.27MB

总页数:13页


二、简介

《电力变压器设计要点》是一本介绍电力变压器设计原理和方法的专业书籍。书中详细阐述了变压器的结构设计、电磁计算、损耗分析、温升计算以及材料选择等内容。通过对变压器工作原理的深入解析,帮助读者掌握设计过程中需要考虑的关键因素。该书适用于电力工程领域的技术人员和相关专业学生,为实际工程设计提供理论支持和实践指导。同时,书中还结合了现代电力系统的发展需求,强调了高效、节能和环保的设计理念。是电力变压器设计与研发人员必备的参考书籍。


三、预览

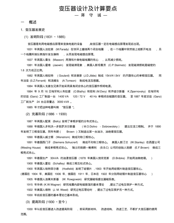
电力变压器设计要点
2025-9-4 20:32 上传
文件大小:
276.48 KB
下载次数:
60
电力变压器设计要点.pdf
高速下载
【温馨提示】 您好!以下是下载说明,请您仔细阅读:
1、推荐使用360安全浏览器访问本站,选择您所需的PDF文档,点击页面下方“本地下载”按钮。
2、耐心等待两秒钟,系统将自动开始下载,本站文件均为高速下载。
3、下载完成后,请查看您浏览器的下载文件夹,找到对应的PDF文件。
4、使用PDF阅读器打开文档,开始阅读学习。
5、使用过程中遇到问题,请联系QQ客服。

本站提供的所有PDF文档、软件、资料等均为网友上传或网络收集,仅供学习和研究使用,不得用于任何商业用途。
本站尊重知识产权,若本站内容侵犯了您的权益,请及时通知我们,我们将尽快予以删除。

  • 手机访问
    微信扫一扫
  • 联系QQ客服
    QQ扫一扫
2022-2025 新资汇 - 参考资料免费下载网站 浙ICP备2024084428号-1
关灯 返回顶部
快速回复 返回顶部 返回列表