电气符号大全.pdf

11 0
admin 发表于 2025-10-9 11:23 阅读模式

一、基本信息

文档名称:电气符号大全

文档格式:pdf格式

文档大小:3.87MB

总页数:72页


二、简介

《电气符号大全》是一本详细介绍电气工程中常用符号的工具书。书中涵盖了各种电气设备、线路、元件及控制系统的图形符号和文字符号,适用于电力系统、自动化控制、电子电路等领域。该书内容全面,结构清晰,便于读者快速查找和理解各类电气符号的含义和应用。无论是电气工程师、技术人员还是学生,都能从中获得实用的知识和参考价值。通过学习和掌握这些符号,可以有效提高电气设计、安装和维护的工作效率。本书是电气行业从业人员必备的参考资料。


三、预览

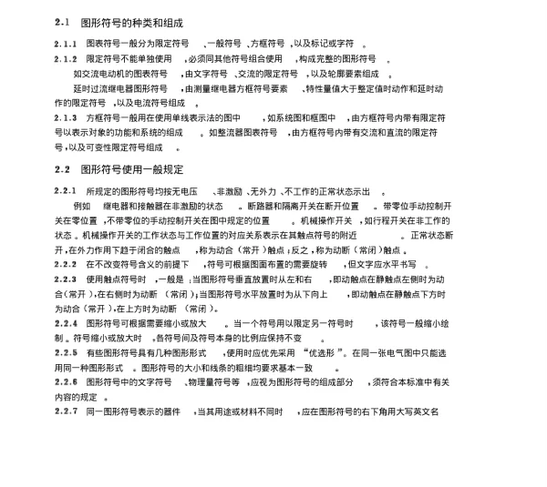
电气符号大全
2025-9-4 20:31 上传
文件大小:
3.87 MB
下载次数:
60
电气符号大全.pdf
高速下载
【温馨提示】 您好!以下是下载说明,请您仔细阅读:
1、推荐使用360安全浏览器访问本站,选择您所需的PDF文档,点击页面下方“本地下载”按钮。
2、耐心等待两秒钟,系统将自动开始下载,本站文件均为高速下载。
3、下载完成后,请查看您浏览器的下载文件夹,找到对应的PDF文件。
4、使用PDF阅读器打开文档,开始阅读学习。
5、使用过程中遇到问题,请联系QQ客服。

本站提供的所有PDF文档、软件、资料等均为网友上传或网络收集,仅供学习和研究使用,不得用于任何商业用途。
本站尊重知识产权,若本站内容侵犯了您的权益,请及时通知我们,我们将尽快予以删除。

  • 手机访问
    微信扫一扫
  • 联系QQ客服
    QQ扫一扫
2022-2025 新资汇 - 参考资料免费下载网站 浙ICP备2024084428号-1
关灯 返回顶部
快速回复 返回顶部 返回列表