箱式变电站操作规程.pdf

11 0
admin 发表于 2025-10-9 03:03 阅读模式

一、基本信息

文档名称:箱式变电站操作规程

文档格式:pdf格式

文档大小:0.01MB

总页数:2页


二、简介

《箱式变电站操作规程》是电力系统中确保箱式变电站安全、稳定运行的重要技术文件。该规程详细规定了箱式变电站的安装、调试、运行、维护及故障处理等各个环节的操作要求和安全规范。通过严格执行操作规程,可以有效预防电气事故,保障设备和人员的安全。规程内容包括设备检查、操作流程、保护装置设置、停电与送电操作以及应急处理措施等。所有相关人员必须熟悉并遵守该规程,以确保变电站的高效运行和长期可靠性。


三、预览

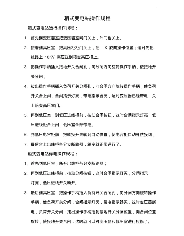
箱式变电站操作规程
2025-9-4 20:26 上传
文件大小:
10.24 KB
下载次数:
60
箱式变电站操作规程.pdf
高速下载
【温馨提示】 您好!以下是下载说明,请您仔细阅读:
1、推荐使用360安全浏览器访问本站,选择您所需的PDF文档,点击页面下方“本地下载”按钮。
2、耐心等待两秒钟,系统将自动开始下载,本站文件均为高速下载。
3、下载完成后,请查看您浏览器的下载文件夹,找到对应的PDF文件。
4、使用PDF阅读器打开文档,开始阅读学习。
5、使用过程中遇到问题,请联系QQ客服。

本站提供的所有PDF文档、软件、资料等均为网友上传或网络收集,仅供学习和研究使用,不得用于任何商业用途。
本站尊重知识产权,若本站内容侵犯了您的权益,请及时通知我们,我们将尽快予以删除。

  • 手机访问
    微信扫一扫
  • 联系QQ客服
    QQ扫一扫
2022-2025 新资汇 - 参考资料免费下载网站 浙ICP备2024084428号-1
关灯 返回顶部
快速回复 返回顶部 返回列表