风力机术语.pdf

12 0
admin 发表于 2025-10-8 18:38 阅读模式

一、基本信息

文档名称:风力机术语

文档格式:pdf格式

文档大小:0.21MB

总页数:6页


二、简介

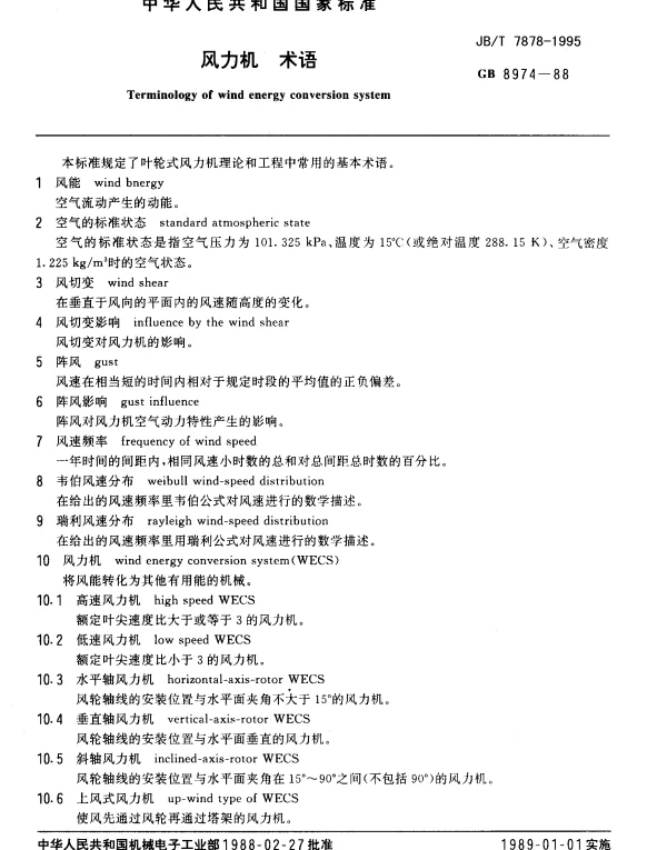
《风力机术语》是一部关于风力发电技术的专业书籍,主要介绍了风力机相关的专业术语和定义。该书对风力机的结构、运行原理、性能参数以及相关技术标准进行了系统阐述,为风电行业的技术人员、研究人员和管理人员提供了重要的参考依据。书中内容涵盖风力机的各个组成部分,如叶片、齿轮箱、发电机等,并对关键性能指标如功率曲线、年发电量等进行了详细解释。通过规范术语的使用,有助于提高行业内的沟通效率和技术交流的准确性。该书对于推动我国风电产业的发展具有重要意义。


三、预览

风力机术语
2025-9-4 20:19 上传
文件大小:
215.04 KB
下载次数:
60
风力机术语.pdf
高速下载
【温馨提示】 您好!以下是下载说明,请您仔细阅读:
1、推荐使用360安全浏览器访问本站,选择您所需的PDF文档,点击页面下方“本地下载”按钮。
2、耐心等待两秒钟,系统将自动开始下载,本站文件均为高速下载。
3、下载完成后,请查看您浏览器的下载文件夹,找到对应的PDF文件。
4、使用PDF阅读器打开文档,开始阅读学习。
5、使用过程中遇到问题,请联系QQ客服。

本站提供的所有PDF文档、软件、资料等均为网友上传或网络收集,仅供学习和研究使用,不得用于任何商业用途。
本站尊重知识产权,若本站内容侵犯了您的权益,请及时通知我们,我们将尽快予以删除。

  • 手机访问
    微信扫一扫
  • 联系QQ客服
    QQ扫一扫
2022-2025 新资汇 - 参考资料免费下载网站 浙ICP备2024084428号-1
关灯 返回顶部
快速回复 返回顶部 返回列表