IBM-PC机打印口兼作通信的研究.pdf

5 0
admin 发表于 2025-10-7 02:04 阅读模式

一、基本信息

文档名称:IBM-PC机打印口兼作通信的研究

文档格式:pdf格式

文档大小:0.06MB

总页数:3页


二、简介

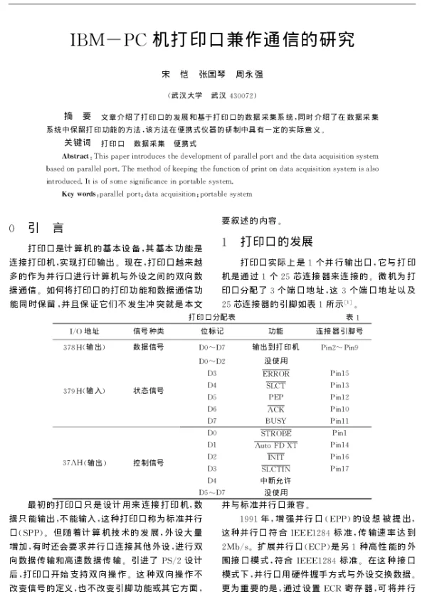
《IBM-PC机打印口兼作通信的研究》是一篇探讨如何利用IBM-PC的并行打印接口实现数据通信的技术论文。文章分析了打印口的硬件结构和信号特性,提出了一种将打印口改造为通用通信接口的方法。通过软件控制,打印口可以用于传输串行数据,从而扩展了PC的通信能力。该研究在早期计算机系统中具有重要意义,为低成本、简易的设备间数据交换提供了可行方案。文章详细描述了电路设计和通信协议,为相关领域的技术人员提供了实用参考。


三、预览

IBM-PC机打印口兼作通信的研究
2025-9-3 13:23 上传
文件大小:
61.44 KB
下载次数:
60
IBM-PC机打印口兼作通信的研究.pdf
高速下载
【温馨提示】 您好!以下是下载说明,请您仔细阅读:
1、推荐使用360安全浏览器访问本站,选择您所需的PDF文档,点击页面下方“本地下载”按钮。
2、耐心等待两秒钟,系统将自动开始下载,本站文件均为高速下载。
3、下载完成后,请查看您浏览器的下载文件夹,找到对应的PDF文件。
4、使用PDF阅读器打开文档,开始阅读学习。
5、使用过程中遇到问题,请联系QQ客服。

本站提供的所有PDF文档、软件、资料等均为网友上传或网络收集,仅供学习和研究使用,不得用于任何商业用途。
本站尊重知识产权,若本站内容侵犯了您的权益,请及时通知我们,我们将尽快予以删除。

  • 手机访问
    微信扫一扫
  • 联系QQ客服
    QQ扫一扫
2022-2025 新资汇 - 参考资料免费下载网站 浙ICP备2024084428号-1
关灯 返回顶部
快速回复 返回顶部 返回列表