VC环境下开发小型监控软件的关键技术.pdf

4 0
admin 发表于 2025-10-6 13:23 阅读模式

一、基本信息

文档名称:VC环境下开发小型监控软件的关键技术

文档格式:pdf格式

文档大小:0.07MB

总页数:3页


二、简介

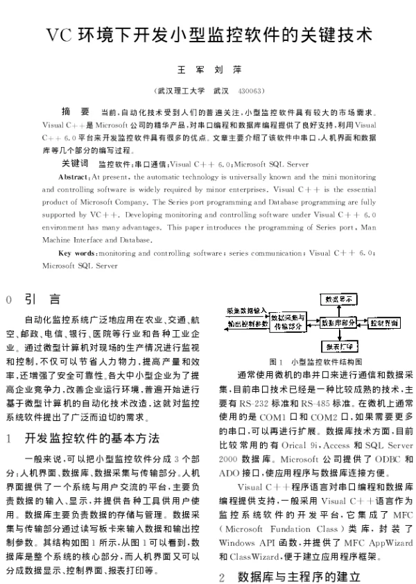
在VC环境下开发小型监控软件,关键技术包括界面设计、数据采集与处理、通信协议实现和系统稳定性优化。界面设计需简洁直观,采用MFC或Visual C++的图形库实现用户交互。数据采集涉及传感器或摄像头的数据读取,需高效处理实时数据流。通信协议方面,可使用TCP/IP或串口通信实现设备间的数据传输。系统稳定性方面,需加强异常处理和内存管理,确保长时间运行不崩溃。同时,合理使用多线程技术提升程序响应速度。开发过程中还需注重代码模块化,便于后期维护和功能扩展。


三、预览

VC环境下开发小型监控软件的关键技术
2025-9-3 13:17 上传
文件大小:
71.68 KB
下载次数:
60
VC环境下开发小型监控软件的关键技术.pdf
高速下载
【温馨提示】 您好!以下是下载说明,请您仔细阅读:
1、推荐使用360安全浏览器访问本站,选择您所需的PDF文档,点击页面下方“本地下载”按钮。
2、耐心等待两秒钟,系统将自动开始下载,本站文件均为高速下载。
3、下载完成后,请查看您浏览器的下载文件夹,找到对应的PDF文件。
4、使用PDF阅读器打开文档,开始阅读学习。
5、使用过程中遇到问题,请联系QQ客服。

本站提供的所有PDF文档、软件、资料等均为网友上传或网络收集,仅供学习和研究使用,不得用于任何商业用途。
本站尊重知识产权,若本站内容侵犯了您的权益,请及时通知我们,我们将尽快予以删除。

  • 手机访问
    微信扫一扫
  • 联系QQ客服
    QQ扫一扫
2022-2025 新资汇 - 参考资料免费下载网站 浙ICP备2024084428号-1
关灯 返回顶部
快速回复 返回顶部 返回列表