公路隧道内故障停车的自动检测报警系统研究.pdf

9 0
admin 发表于 2025-10-2 14:26 阅读模式

一、基本信息

文档名称:公路隧道内故障停车的自动检测报警系统研究

文档格式:pdf格式

文档大小:0.18MB

总页数:4页


二、简介

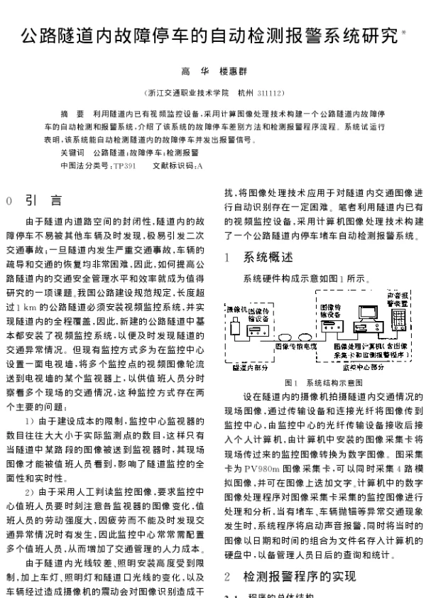
《公路隧道内故障停车的自动检测报警系统研究》旨在解决公路隧道内车辆故障停车带来的安全隐患问题。该研究通过视频监控、传感器技术和图像识别等手段,实现对隧道内车辆状态的实时监测。系统能够在车辆异常停车时迅速发出警报,提醒相关部门及时处理,从而降低二次事故的发生率。研究还探讨了系统的稳定性、响应速度和误报率等关键指标,为实际应用提供了理论支持和技术方案。该成果对于提升公路隧道的安全管理水平具有重要意义。


三、预览

公路隧道内故障停车的自动检测报警系统研究
2025-9-3 12:27 上传
文件大小:
184.32 KB
下载次数:
60
公路隧道内故障停车的自动检测报警系统研究.pdf
高速下载
【温馨提示】 您好!以下是下载说明,请您仔细阅读:
1、推荐使用360安全浏览器访问本站,选择您所需的PDF文档,点击页面下方“本地下载”按钮。
2、耐心等待两秒钟,系统将自动开始下载,本站文件均为高速下载。
3、下载完成后,请查看您浏览器的下载文件夹,找到对应的PDF文件。
4、使用PDF阅读器打开文档,开始阅读学习。
5、使用过程中遇到问题,请联系QQ客服。

本站提供的所有PDF文档、软件、资料等均为网友上传或网络收集,仅供学习和研究使用,不得用于任何商业用途。
本站尊重知识产权,若本站内容侵犯了您的权益,请及时通知我们,我们将尽快予以删除。

  • 手机访问
    微信扫一扫
  • 联系QQ客服
    QQ扫一扫
2022-2025 新资汇 - 参考资料免费下载网站 浙ICP备2024084428号-1
关灯 返回顶部
快速回复 返回顶部 返回列表