城市路网规划建设项目排序软件的设计与实现.pdf

11 0
admin 发表于 2025-9-29 11:21 阅读模式

一、基本信息

文档名称:城市路网规划建设项目排序软件的设计与实现

文档格式:pdf格式

文档大小:0.07MB

总页数:4页


二、简介

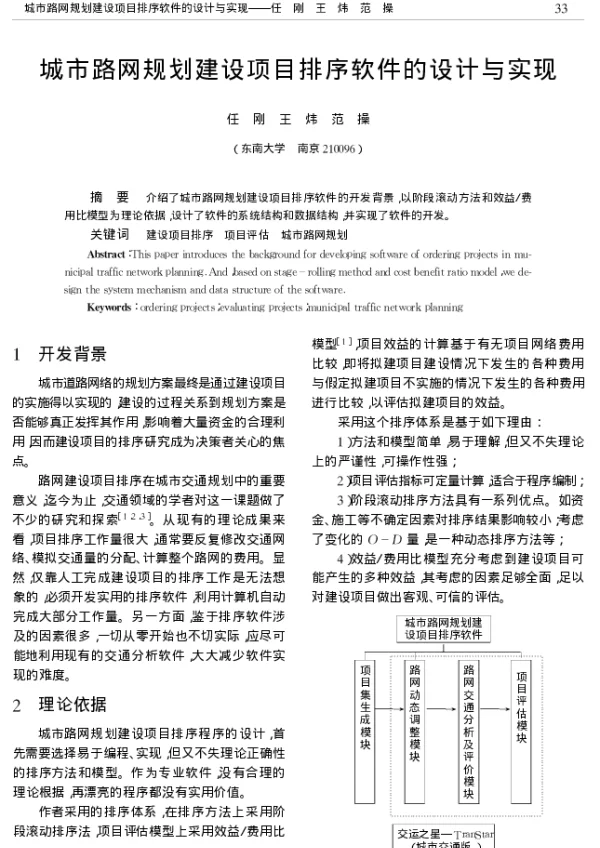
《城市路网规划建设项目排序软件的设计与实现》是一篇探讨如何利用计算机技术优化城市交通规划的研究论文。该软件通过分析城市道路现状、交通流量、人口分布等多维数据,建立科学的评价模型,对建设项目进行合理排序。文章详细介绍了软件的功能模块、算法设计及实现方法,强调了系统在提升规划效率和决策科学性方面的应用价值。该研究成果为城市交通管理部门提供了有力的技术支持,有助于实现资源的最优配置和城市的可持续发展。


三、预览

城市路网规划建设项目排序软件的设计与实现
2025-9-3 11:45 上传
文件大小:
71.68 KB
下载次数:
60
城市路网规划建设项目排序软件的设计与实现.pdf
高速下载
【温馨提示】 您好!以下是下载说明,请您仔细阅读:
1、推荐使用360安全浏览器访问本站,选择您所需的PDF文档,点击页面下方“本地下载”按钮。
2、耐心等待两秒钟,系统将自动开始下载,本站文件均为高速下载。
3、下载完成后,请查看您浏览器的下载文件夹,找到对应的PDF文件。
4、使用PDF阅读器打开文档,开始阅读学习。
5、使用过程中遇到问题,请联系QQ客服。

本站提供的所有PDF文档、软件、资料等均为网友上传或网络收集,仅供学习和研究使用,不得用于任何商业用途。
本站尊重知识产权,若本站内容侵犯了您的权益,请及时通知我们,我们将尽快予以删除。

  • 手机访问
    微信扫一扫
  • 联系QQ客服
    QQ扫一扫
2022-2025 新资汇 - 参考资料免费下载网站 浙ICP备2024084428号-1
关灯 返回顶部
快速回复 返回顶部 返回列表