基于BP神经网络的手写签名识别方法.pdf

15 0
admin 发表于 2025-9-29 01:03 阅读模式

一、基本信息

文档名称:基于BP神经网络的手写签名识别方法

文档格式:pdf格式

文档大小:0.08MB

总页数:3页


二、简介

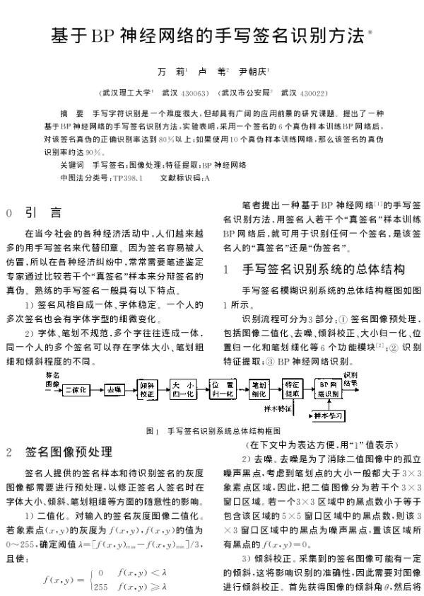
《基于BP神经网络的手写签名识别方法》是一种利用人工神经网络技术进行身份验证的研究。该方法通过采集手写签名的图像数据,提取关键特征,作为BP神经网络的输入。网络经过训练后,能够学习不同用户的签名模式,实现对签名的自动识别与验证。该方法具有较强的非线性映射能力,能够处理复杂的特征关系,提高识别准确率。同时,该技术在安全认证、电子支付等领域有广泛应用前景。研究中还探讨了网络结构、训练算法及特征选择对识别效果的影响,为实际应用提供了理论支持和技术参考。


三、预览

基于BP神经网络的手写签名识别方法
2025-9-3 11:39 上传
文件大小:
81.92 KB
下载次数:
60
基于BP神经网络的手写签名识别方法.pdf
高速下载
【温馨提示】 您好!以下是下载说明,请您仔细阅读:
1、推荐使用360安全浏览器访问本站,选择您所需的PDF文档,点击页面下方“本地下载”按钮。
2、耐心等待两秒钟,系统将自动开始下载,本站文件均为高速下载。
3、下载完成后,请查看您浏览器的下载文件夹,找到对应的PDF文件。
4、使用PDF阅读器打开文档,开始阅读学习。
5、使用过程中遇到问题,请联系QQ客服。

本站提供的所有PDF文档、软件、资料等均为网友上传或网络收集,仅供学习和研究使用,不得用于任何商业用途。
本站尊重知识产权,若本站内容侵犯了您的权益,请及时通知我们,我们将尽快予以删除。

  • 手机访问
    微信扫一扫
  • 联系QQ客服
    QQ扫一扫
2022-2025 新资汇 - 参考资料免费下载网站 浙ICP备2024084428号-1
关灯 返回顶部
快速回复 返回顶部 返回列表