基于DH-CG300图像采集卡的图像采集平台的开发.pdf

17 0
admin 发表于 2025-9-28 20:54 阅读模式

一、基本信息

文档名称:基于DH-CG300图像采集卡的图像采集平台的开发

文档格式:pdf格式

文档大小:0.2MB

总页数:4页


二、简介

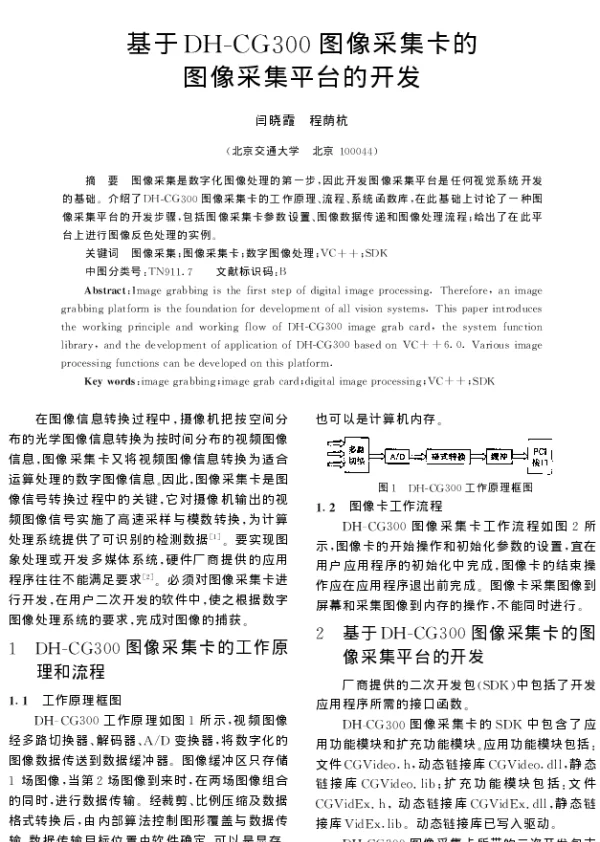
《基于DH-CG300图像采集卡的图像采集平台的开发》介绍了利用DH-CG300图像采集卡构建高效图像采集系统的实现过程。该平台通过硬件与软件的协同设计,实现了对图像数据的高速采集与传输。文章详细阐述了系统架构、接口配置及驱动开发等内容,强调了系统的稳定性与实时性。同时,结合实际应用需求,优化了图像处理流程,提升了整体性能。该平台在工业检测、科研实验等领域具有广泛的应用价值,为图像数据的获取与分析提供了可靠的技术支持。


三、预览

基于DH-CG300图像采集卡的图像采集平台的开发
2025-9-3 11:37 上传
文件大小:
204.8 KB
下载次数:
60
基于DH-CG300图像采集卡的图像采集平台的开发.pdf
高速下载
【温馨提示】 您好!以下是下载说明,请您仔细阅读:
1、推荐使用360安全浏览器访问本站,选择您所需的PDF文档,点击页面下方“本地下载”按钮。
2、耐心等待两秒钟,系统将自动开始下载,本站文件均为高速下载。
3、下载完成后,请查看您浏览器的下载文件夹,找到对应的PDF文件。
4、使用PDF阅读器打开文档,开始阅读学习。
5、使用过程中遇到问题,请联系QQ客服。

本站提供的所有PDF文档、软件、资料等均为网友上传或网络收集,仅供学习和研究使用,不得用于任何商业用途。
本站尊重知识产权,若本站内容侵犯了您的权益,请及时通知我们,我们将尽快予以删除。

  • 手机访问
    微信扫一扫
  • 联系QQ客服
    QQ扫一扫
2022-2025 新资汇 - 参考资料免费下载网站 浙ICP备2024084428号-1
关灯 返回顶部
快速回复 返回顶部 返回列表