基于GPS的船舶航行数据记录软件开发.pdf

10 0
admin 发表于 2025-9-28 13:21 阅读模式

一、基本信息

文档名称:基于GPS的船舶航行数据记录软件开发

文档格式:pdf格式

文档大小:0.13MB

总页数:4页


二、简介

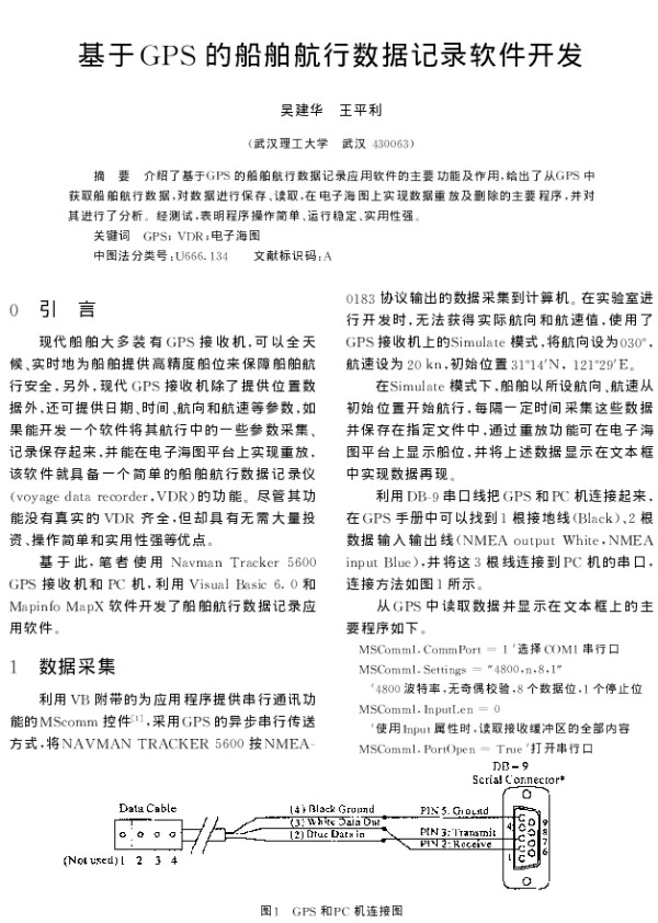
《基于GPS的船舶航行数据记录软件开发》是一篇介绍如何利用全球定位系统(GPS)技术实现船舶航行数据采集与记录的研究论文。该软件通过接收GPS信号,实时获取船舶的位置、速度和时间等信息,并将其存储为可分析的数据文件。文章详细描述了软件的设计思路、功能模块及其实现方法,强调了数据的准确性与时效性。该研究对于提升船舶航行的安全性和管理效率具有重要意义,适用于航运公司、海事管理部门及相关科研机构。通过该软件,可以有效支持船舶监控、航线规划以及事故分析等工作。


三、预览

基于GPS的船舶航行数据记录软件开发
2025-9-3 11:33 上传
文件大小:
133.12 KB
下载次数:
60
基于GPS的船舶航行数据记录软件开发.pdf
高速下载
【温馨提示】 您好!以下是下载说明,请您仔细阅读:
1、推荐使用360安全浏览器访问本站,选择您所需的PDF文档,点击页面下方“本地下载”按钮。
2、耐心等待两秒钟,系统将自动开始下载,本站文件均为高速下载。
3、下载完成后,请查看您浏览器的下载文件夹,找到对应的PDF文件。
4、使用PDF阅读器打开文档,开始阅读学习。
5、使用过程中遇到问题,请联系QQ客服。

本站提供的所有PDF文档、软件、资料等均为网友上传或网络收集,仅供学习和研究使用,不得用于任何商业用途。
本站尊重知识产权,若本站内容侵犯了您的权益,请及时通知我们,我们将尽快予以删除。

  • 手机访问
    微信扫一扫
  • 联系QQ客服
    QQ扫一扫
2022-2025 新资汇 - 参考资料免费下载网站 浙ICP备2024084428号-1
关灯 返回顶部
快速回复 返回顶部 返回列表