基于HDM-4的路面养护决策仿真-优化框架研究.pdf

9 0
admin 发表于 2025-9-28 12:54 阅读模式

一、基本信息

文档名称:基于HDM-4的路面养护决策仿真-优化框架研究

文档格式:pdf格式

文档大小:0.17MB

总页数:5页


二、简介

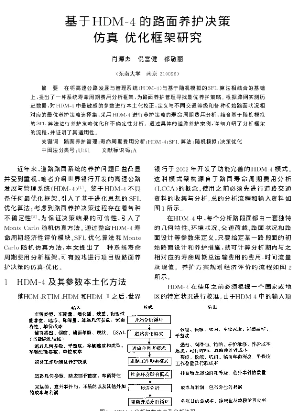
《基于HDM-4的路面养护决策仿真-优化框架研究》是一篇探讨公路养护决策方法的研究论文。该研究以HDM-4模型为基础,构建了一个仿真与优化相结合的路面养护决策框架。通过引入先进的优化算法,提高了养护方案的科学性和经济性。文章分析了不同养护策略对路面性能的影响,并提出了适用于不同路况的优化模型。该研究为公路管理部门提供了有效的决策支持工具,有助于提升道路维护效率和延长使用寿命。


三、预览

基于HDM-4的路面养护决策仿真-优化框架研究
2025-9-3 11:33 上传
文件大小:
174.08 KB
下载次数:
60
基于HDM-4的路面养护决策仿真-优化框架研究.pdf
高速下载
【温馨提示】 您好!以下是下载说明,请您仔细阅读:
1、推荐使用360安全浏览器访问本站,选择您所需的PDF文档,点击页面下方“本地下载”按钮。
2、耐心等待两秒钟,系统将自动开始下载,本站文件均为高速下载。
3、下载完成后,请查看您浏览器的下载文件夹,找到对应的PDF文件。
4、使用PDF阅读器打开文档,开始阅读学习。
5、使用过程中遇到问题,请联系QQ客服。

本站提供的所有PDF文档、软件、资料等均为网友上传或网络收集,仅供学习和研究使用,不得用于任何商业用途。
本站尊重知识产权,若本站内容侵犯了您的权益,请及时通知我们,我们将尽快予以删除。

  • 手机访问
    微信扫一扫
  • 联系QQ客服
    QQ扫一扫
2022-2025 新资汇 - 参考资料免费下载网站 浙ICP备2024084428号-1
关灯 返回顶部
快速回复 返回顶部 返回列表