基于IP 2022的嵌入式系统虚拟外设接入方法及应用.pdf

12 0
admin 发表于 2025-9-28 09:48 阅读模式

一、基本信息

文档名称:基于IP 2022的嵌入式系统虚拟外设接入方法及应用

文档格式:pdf格式

文档大小:0.66MB

总页数:4页


二、简介

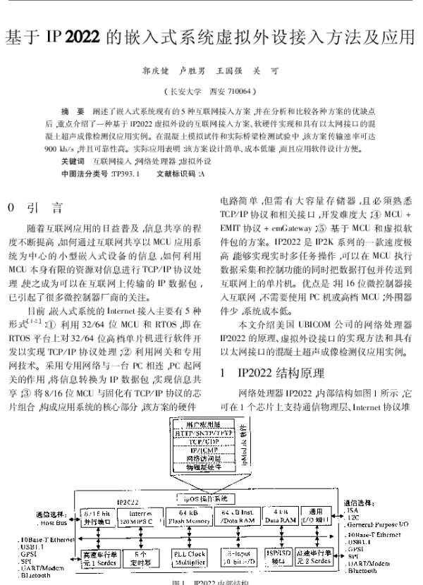
《基于IP 2022的嵌入式系统虚拟外设接入方法及应用》探讨了在嵌入式系统中利用IP 2022协议实现虚拟外设接入的技术方案。文章介绍了如何通过标准化接口,将物理外设的功能以虚拟方式集成到嵌入式系统中,提升系统的灵活性和可扩展性。该方法在工业自动化、智能终端等领域具有广泛应用前景,有助于降低硬件依赖,提高系统兼容性。同时,文章还分析了该技术在实际应用中的性能表现与优化策略,为相关领域的研究与开发提供了理论支持和技术参考。


三、预览

基于IP 2022的嵌入式系统虚拟外设接入方法及应用
2025-9-3 11:31 上传
文件大小:
675.84 KB
下载次数:
60
基于IP 2022的嵌入式系统虚拟外设接入方法及应用.pdf
高速下载
【温馨提示】 您好!以下是下载说明,请您仔细阅读:
1、推荐使用360安全浏览器访问本站,选择您所需的PDF文档,点击页面下方“本地下载”按钮。
2、耐心等待两秒钟,系统将自动开始下载,本站文件均为高速下载。
3、下载完成后,请查看您浏览器的下载文件夹,找到对应的PDF文件。
4、使用PDF阅读器打开文档,开始阅读学习。
5、使用过程中遇到问题,请联系QQ客服。

本站提供的所有PDF文档、软件、资料等均为网友上传或网络收集,仅供学习和研究使用,不得用于任何商业用途。
本站尊重知识产权,若本站内容侵犯了您的权益,请及时通知我们,我们将尽快予以删除。

  • 手机访问
    微信扫一扫
  • 联系QQ客服
    QQ扫一扫
2022-2025 新资汇 - 参考资料免费下载网站 浙ICP备2024084428号-1
关灯 返回顶部
快速回复 返回顶部 返回列表