基于Multigen Creator和Vega的道路交通仿真.pdf

12 0
admin 发表于 2025-9-28 05:39 阅读模式

一、基本信息

文档名称:基于Multigen Creator和Vega的道路交通仿真

文档格式:pdf格式

文档大小:0.24MB

总页数:4页


二、简介

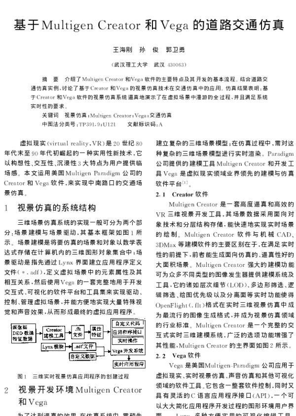
《基于Multigen Creator和Vega的道路交通仿真》是一篇探讨如何利用专业软件进行道路交通系统仿真的技术文章。文中介绍了Multigen Creator用于构建三维道路模型和车辆模型的方法,以及Vega作为可视化仿真平台的功能。通过两者的结合,可以实现对交通流、信号控制及交通事故等场景的动态模拟。该仿真系统在交通规划、智能交通系统设计和交通安全研究中具有重要应用价值。文章还分析了仿真过程中的关键技术问题,并提出了优化建议,为相关领域的研究和实践提供了参考。


三、预览

基于Multigen Creator和Vega的道路交通仿真
2025-9-3 11:29 上传
文件大小:
245.76 KB
下载次数:
60
基于Multigen Creator和Vega的道路交通仿真.pdf
高速下载
【温馨提示】 您好!以下是下载说明,请您仔细阅读:
1、推荐使用360安全浏览器访问本站,选择您所需的PDF文档,点击页面下方“本地下载”按钮。
2、耐心等待两秒钟,系统将自动开始下载,本站文件均为高速下载。
3、下载完成后,请查看您浏览器的下载文件夹,找到对应的PDF文件。
4、使用PDF阅读器打开文档,开始阅读学习。
5、使用过程中遇到问题,请联系QQ客服。

本站提供的所有PDF文档、软件、资料等均为网友上传或网络收集,仅供学习和研究使用,不得用于任何商业用途。
本站尊重知识产权,若本站内容侵犯了您的权益,请及时通知我们,我们将尽快予以删除。

  • 手机访问
    微信扫一扫
  • 联系QQ客服
    QQ扫一扫
2022-2025 新资汇 - 参考资料免费下载网站 浙ICP备2024084428号-1
关灯 返回顶部
快速回复 返回顶部 返回列表