基于N层架构的图档管理系统.pdf

20 0
admin 发表于 2025-9-28 05:14 阅读模式

一、基本信息

文档名称:基于N层架构的图档管理系统

文档格式:pdf格式

文档大小:0.12MB

总页数:4页


二、简介

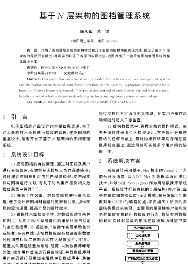
《基于N层架构的图档管理系统》是一种采用分层设计思想构建的信息化管理平台,主要用于图档资料的存储、检索与维护。系统通过将业务逻辑、数据访问和用户界面分离,提高了系统的可维护性和扩展性。该系统通常包括表现层、业务逻辑层、数据访问层和数据库层,各层之间通过接口进行通信,确保了系统的灵活性和安全性。适用于企业、政府机构等需要高效管理图档资料的场景,能够有效提升信息管理效率,降低管理成本。


三、预览

基于N层架构的图档管理系统
2025-9-3 11:29 上传
文件大小:
122.88 KB
下载次数:
60
基于N层架构的图档管理系统.pdf
高速下载
【温馨提示】 您好!以下是下载说明,请您仔细阅读:
1、推荐使用360安全浏览器访问本站,选择您所需的PDF文档,点击页面下方“本地下载”按钮。
2、耐心等待两秒钟,系统将自动开始下载,本站文件均为高速下载。
3、下载完成后,请查看您浏览器的下载文件夹,找到对应的PDF文件。
4、使用PDF阅读器打开文档,开始阅读学习。
5、使用过程中遇到问题,请联系QQ客服。

本站提供的所有PDF文档、软件、资料等均为网友上传或网络收集,仅供学习和研究使用,不得用于任何商业用途。
本站尊重知识产权,若本站内容侵犯了您的权益,请及时通知我们,我们将尽快予以删除。

  • 手机访问
    微信扫一扫
  • 联系QQ客服
    QQ扫一扫
2022-2025 新资汇 - 参考资料免费下载网站 浙ICP备2024084428号-1
关灯 返回顶部
快速回复 返回顶部 返回列表