基于SPI防火墙的研究与实现.pdf

14 0
admin 发表于 2025-9-28 00:03 阅读模式

一、基本信息

文档名称:基于SPI防火墙的研究与实现

文档格式:pdf格式

文档大小:0.12MB

总页数:3页


二、简介

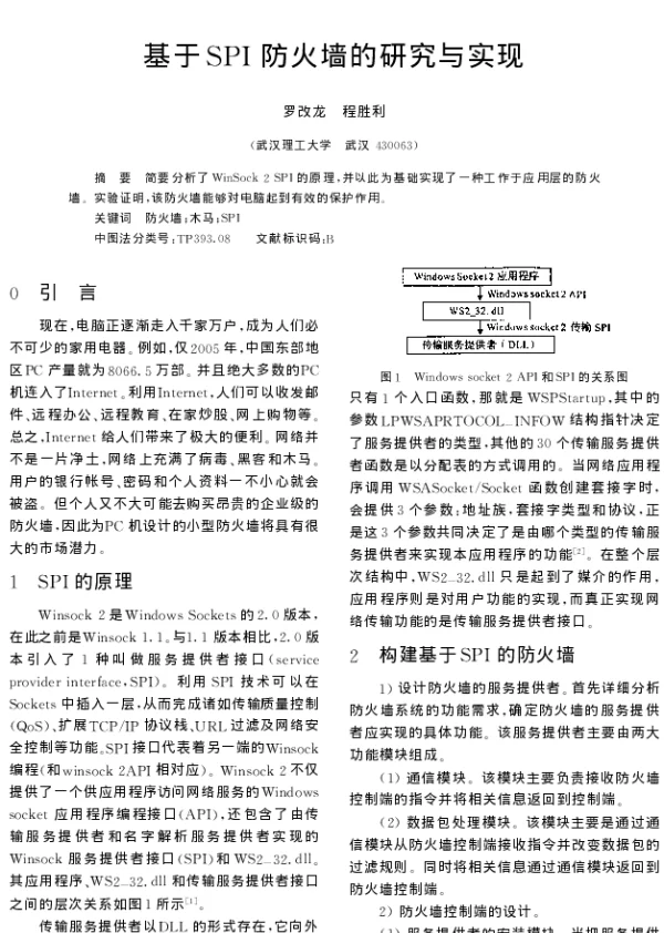
《基于SPI防火墙的研究与实现》是一篇探讨如何利用安全策略接口(SPI)技术构建高效防火墙系统的论文。文章首先介绍了传统防火墙的局限性,随后详细分析了SPI在数据包过滤和访问控制中的作用。研究提出了一种基于SPI的防火墙架构,能够有效提升网络安全性与灵活性。通过实验验证,该系统在处理效率和规则匹配方面表现出色。论文还讨论了SPI防火墙在实际应用中的挑战与优化方向,为未来网络安全技术的发展提供了参考。


三、预览

基于SPI防火墙的研究与实现
2025-9-3 11:26 上传
文件大小:
122.88 KB
下载次数:
60
基于SPI防火墙的研究与实现.pdf
高速下载
【温馨提示】 您好!以下是下载说明,请您仔细阅读:
1、推荐使用360安全浏览器访问本站,选择您所需的PDF文档,点击页面下方“本地下载”按钮。
2、耐心等待两秒钟,系统将自动开始下载,本站文件均为高速下载。
3、下载完成后,请查看您浏览器的下载文件夹,找到对应的PDF文件。
4、使用PDF阅读器打开文档,开始阅读学习。
5、使用过程中遇到问题,请联系QQ客服。

本站提供的所有PDF文档、软件、资料等均为网友上传或网络收集,仅供学习和研究使用,不得用于任何商业用途。
本站尊重知识产权,若本站内容侵犯了您的权益,请及时通知我们,我们将尽快予以删除。

  • 手机访问
    微信扫一扫
  • 联系QQ客服
    QQ扫一扫
2022-2025 新资汇 - 参考资料免费下载网站 浙ICP备2024084428号-1
关灯 返回顶部
快速回复 返回顶部 返回列表