基于Struts和OJB的Web应用.pdf

14 0
admin 发表于 2025-9-27 23:12 阅读模式

一、基本信息

文档名称:基于Struts和OJB的Web应用

文档格式:pdf格式

文档大小:0.1MB

总页数:4页


二、简介

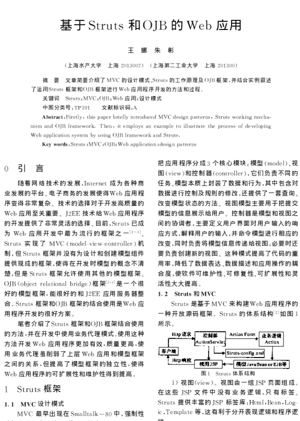
《基于Struts和OJB的Web应用》介绍了一种利用Struts框架和OJB对象关系映射工具构建Web应用的方法。Struts提供了MVC架构的支持,有助于实现清晰的代码结构和良好的可维护性。OJB则负责数据库操作,简化了数据访问层的开发。文章详细阐述了如何将两者结合,提高开发效率,并确保系统的稳定性和扩展性。通过实例说明了从项目搭建到功能实现的全过程,适合希望了解Java Web开发技术的读者。该文对开发者在实际项目中采用Struts与OJB进行系统设计具有参考价值。


三、预览

基于Struts和OJB的Web应用
2025-9-3 11:25 上传
文件大小:
102.4 KB
下载次数:
60
基于Struts和OJB的Web应用.pdf
高速下载
【温馨提示】 您好!以下是下载说明,请您仔细阅读:
1、推荐使用360安全浏览器访问本站,选择您所需的PDF文档,点击页面下方“本地下载”按钮。
2、耐心等待两秒钟,系统将自动开始下载,本站文件均为高速下载。
3、下载完成后,请查看您浏览器的下载文件夹,找到对应的PDF文件。
4、使用PDF阅读器打开文档,开始阅读学习。
5、使用过程中遇到问题,请联系QQ客服。

本站提供的所有PDF文档、软件、资料等均为网友上传或网络收集,仅供学习和研究使用,不得用于任何商业用途。
本站尊重知识产权,若本站内容侵犯了您的权益,请及时通知我们,我们将尽快予以删除。

  • 手机访问
    微信扫一扫
  • 联系QQ客服
    QQ扫一扫
2022-2025 新资汇 - 参考资料免费下载网站 浙ICP备2024084428号-1
关灯 返回顶部
快速回复 返回顶部 返回列表