基于船位推算和GPS的嵌入式内河船舶远程终端设计.pdf

15 0
admin 发表于 2025-9-24 20:28 阅读模式

一、基本信息

文档名称:基于船位推算和GPS的嵌入式内河船舶远程终端设计

文档格式:pdf格式

文档大小:0.12MB

总页数:3页


二、简介

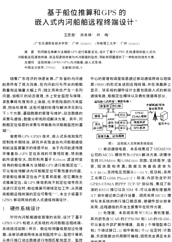
《基于船位推算和GPS的嵌入式内河船舶远程终端设计》是一篇探讨内河船舶监控系统设计的研究论文。该文结合GPS定位技术和船位推算算法,提出了一种嵌入式远程终端方案,旨在提高船舶位置信息的准确性和实时性。通过硬件模块集成与软件算法优化,实现了对船舶航行状态的全面监测。该设计具有结构紧凑、功耗低、适应性强等特点,适用于复杂内河环境下的船舶管理。研究结果表明,该终端能够有效提升船舶运营的安全性和效率,为内河航运的智能化发展提供了技术支持。


三、预览

基于船位推算和GPS的嵌入式内河船舶远程终端设计
2025-9-3 10:45 上传
文件大小:
122.88 KB
下载次数:
60
基于船位推算和GPS的嵌入式内河船舶远程终端设计.pdf
高速下载
【温馨提示】 您好!以下是下载说明,请您仔细阅读:
1、推荐使用360安全浏览器访问本站,选择您所需的PDF文档,点击页面下方“本地下载”按钮。
2、耐心等待两秒钟,系统将自动开始下载,本站文件均为高速下载。
3、下载完成后,请查看您浏览器的下载文件夹,找到对应的PDF文件。
4、使用PDF阅读器打开文档,开始阅读学习。
5、使用过程中遇到问题,请联系QQ客服。

本站提供的所有PDF文档、软件、资料等均为网友上传或网络收集,仅供学习和研究使用,不得用于任何商业用途。
本站尊重知识产权,若本站内容侵犯了您的权益,请及时通知我们,我们将尽快予以删除。

  • 手机访问
    微信扫一扫
  • 联系QQ客服
    QQ扫一扫
2022-2025 新资汇 - 参考资料免费下载网站 浙ICP备2024084428号-1
关灯 返回顶部
快速回复 返回顶部 返回列表