混合动力汽车CAN总线的节点设计.pdf

8 0
admin 发表于 2025-9-17 23:24 阅读模式

一、基本信息

文档名称:混合动力汽车CAN总线的节点设计

文档格式:pdf格式

文档大小:0.09MB

总页数:3页


二、简介

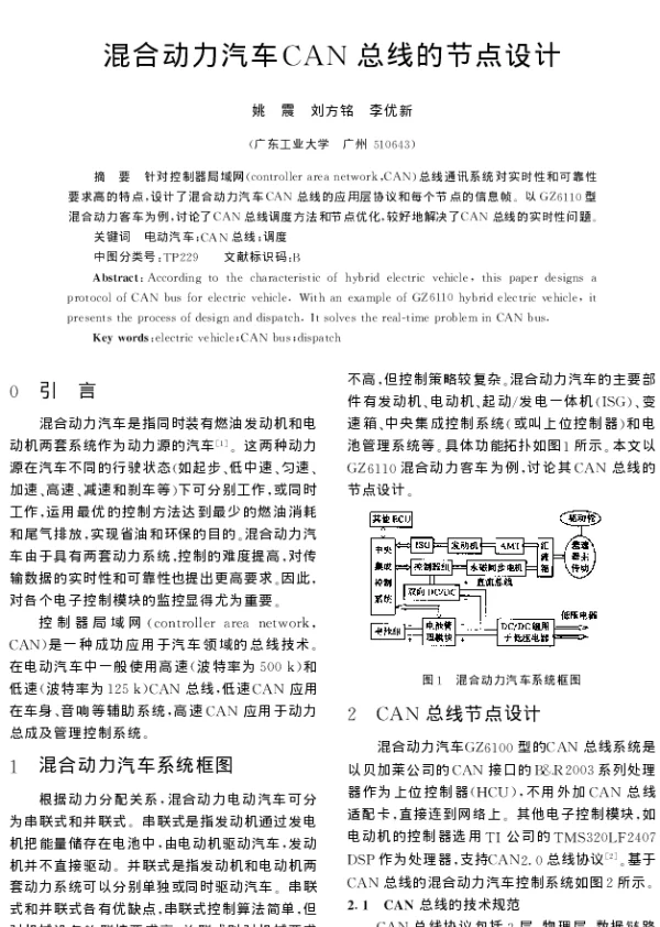
《混合动力汽车CAN总线的节点设计》是一篇介绍混合动力汽车中控制器局域网(CAN)总线节点设计的技术文章。文章详细阐述了CAN总线在混合动力系统中的应用,包括节点通信协议、数据传输机制以及硬件电路设计。通过对节点功能的划分和信号处理方法的分析,文章为提高车辆控制系统的可靠性和实时性提供了理论支持。同时,文章还探讨了不同节点之间的协同工作方式,以确保混合动力汽车在复杂工况下的稳定运行。该设计对于提升整车电子控制系统的性能具有重要意义。


三、预览

混合动力汽车CAN总线的节点设计
2025-9-3 09:12 上传
文件大小:
92.16 KB
下载次数:
60
混合动力汽车CAN总线的节点设计.pdf
高速下载
【温馨提示】 您好!以下是下载说明,请您仔细阅读:
1、推荐使用360安全浏览器访问本站,选择您所需的PDF文档,点击页面下方“本地下载”按钮。
2、耐心等待两秒钟,系统将自动开始下载,本站文件均为高速下载。
3、下载完成后,请查看您浏览器的下载文件夹,找到对应的PDF文件。
4、使用PDF阅读器打开文档,开始阅读学习。
5、使用过程中遇到问题,请联系QQ客服。

本站提供的所有PDF文档、软件、资料等均为网友上传或网络收集,仅供学习和研究使用,不得用于任何商业用途。
本站尊重知识产权,若本站内容侵犯了您的权益,请及时通知我们,我们将尽快予以删除。

  • 手机访问
    微信扫一扫
  • 联系QQ客服
    QQ扫一扫
2022-2025 新资汇 - 参考资料免费下载网站 浙ICP备2024084428号-1
关灯 返回顶部
快速回复 返回顶部 返回列表