用BEAM18x单元替代三主梁力学模型.pdf

22 0
2025-9-16 06:38 阅读模式

一、基本信息

文档名称:用BEAM18x单元替代三主梁力学模型

文档格式:pdf格式

文档大小:0.13MB

总页数:5页


二、简介

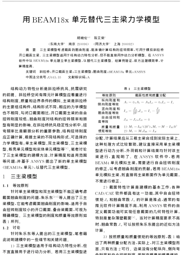
《用BEAM18x单元替代三主梁力学模型》是一篇探讨有限元分析中梁单元应用的研究文章。文章提出使用ANSYS中的BEAM18x单元来替代传统的三主梁力学模型,以提高结构分析的精度和效率。BEAM18x单元能够更准确地模拟实际结构的受力行为,尤其在复杂载荷和边界条件下表现出优越性。通过对比分析,研究验证了该方法在工程实践中的可行性与有效性,为桥梁、建筑等领域的结构设计提供了新的思路和技术支持。


三、预览

用BEAM18x单元替代三主梁力学模型
2025-9-3 08:49 上传
文件大小:
133.12 KB
下载次数:
60
用BEAM18x单元替代三主梁力学模型.pdf
高速下载
【温馨提示】 您好!以下是下载说明,请您仔细阅读:
1、推荐使用360安全浏览器访问本站,选择您所需的PDF文档,点击页面下方“下载”按钮。
2、耐心等待两秒钟,系统将自动开始下载,本站文件均为高速下载。
3、下载完成后,请查看您浏览器的下载文件夹,找到对应的PDF文件。
4、使用PDF阅读器打开文档,开始阅读学习。
5、使用过程中遇到问题,请联系QQ客服。

本站提供的所有PDF文档、软件、资料等均为网友上传或网络收集,仅供学习和研究使用,不得用于任何商业用途。
本站尊重知识产权,若本站内容侵犯了您的权益,请及时通知我们,我们将尽快予以删除。

  • 手机访问
    微信扫一扫
  • 联系QQ客服
    QQ扫一扫
2022-2025 新资汇 - 参考资料免费下载网站 浙ICP备2024084428号-1
关灯 返回顶部
快速回复 返回顶部 返回列表