设为首页
收藏本站
首页
BBS
地方标准
参考文献
行业资料
打包下载
淘帖
Collection
登录
注册
医药卫生
经济
文教
农业
环境与安全
交通
工业技术
期刊杂志
电子书
商务办公
建工
电力
新能源
新资汇
»
首页
›
标准
›
标准
›
GB 6721-1986 企业职工伤亡事故经济损失统计标准 ...
[综合]
GB 6721-1986 企业职工伤亡事故经济损失统计标准
90
0
2025-1-6 09:05
|
查看全部
阅读模式
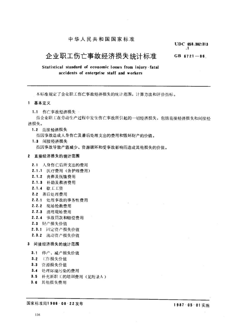
GB 6721-1986 企业职工伤亡事故经济损失统计标准
标准号:GB 6721-1986
标准名:企业职工伤亡事故经济损失统计标准
标准英文名:Statistical standard of economic losses from injury-fatal accidents of enterprise staff and workers
被替代标准:
标准分类:通用安全管理
中国标准分类号:医药、卫生、劳动保护
国际标准分类号:环保、保健与安全
标准体系分类:国家标准
发布日期:1986-08-21 23:00:00
实施日期:1987-04-30 23:00:00
发布部门:国家标准局
归口单位:全国安全生产标准化技术委员会
起草单位:湖北省劳保所
起草人:
文件名:GB 6721-1986 企业职工伤亡事故经济损失统计标准.pdf
关键词:
2025-1-5 16:19 上传
GB 6721-1986 企业职工伤亡事故经济损失统计标准.pdf
文件大小:
64.91 KB
下载次数:
60
高速下载
GB
,
6721-1986
,
企业
,
职工
,
伤亡事故
【温馨提示】 您好!以下是下载说明,请您仔细阅读: 1、推荐使用360安全浏览器访问本站,选择您所需的PDF文档,点击页面下方“下载”按钮。 2、耐心等待两秒钟,系统将自动开始下载,本站文件均为高速下载。 3、下载完成后,请查看您浏览器的下载文件夹,找到对应的PDF文件。 4、使用PDF阅读器打开文档,开始阅读学习。 5、使用过程中遇到问题,请联系QQ客服。 本站提供的所有PDF文档、软件、资料等均为网友上传或网络收集,仅供学习和研究使用,不得用于任何商业用途。 本站尊重知识产权,若本站内容侵犯了您的权益,请及时通知我们,我们将尽快予以删除。
回复
举报
相关文档
•
山西省企业集体合同条例-1998-11-30公布-1999-01-01实施-地方法规.doc
•
最高人民法院关于审理军队、武警部队、政法机关移交、撤销企业和与党政机关脱钩企业相关纠纷案件若干问题的规定-2020-12-29公布-2021-01-01实施-司法解释.docx
•
山西省企业投资项目承诺制规定-2019-05-30公布-2019-07-01实施-地方法规.docx
•
大同市企业集体合同条例-2019-08-09公布-2019-10-01实施-地方法规.doc
•
最高人民法院关于适用《中华人民共和国企业破产法》若干问题的规定(二)-2020-12-29公布-2021-01-01实施-司法解释.docx
•
河北省企业集体协商条例-2019-07-25公布-2019-07-25实施-地方法规.docx
•
河北省企业民主管理条例-2024-11-28公布-2024-11-28实施-地方法规.docx
•
中华人民共和国企业所得税法实施条例-2024-12-06公布-2025-01-20实施-行政法规.docx
•
互联网平台企业涉税信息报送规定-2025-06-20公布-2025-06-20实施-行政法规.docx
•
第五届全国人民代表大会常务委员会关于批准《国务院关于职工探亲待遇的规定》的决议-1981-03-06公布-1981-03-06实施-法律.docx
•
中华人民共和国企业国有资产法-2008-10-28公布-2009-05-01实施-法律.docx
•
中华人民共和国企业所得税法-2018-12-29公布-2018-12-29实施-法律.docx
•
中华人民共和国企业破产法-2006-08-27公布-2007-06-01实施-法律.docx
•
《钢铁冶金企业设计防火标准》【编号为GB50414-2018,自2019年4月1日起实施】.pdf
•
《精细化工企业工程设计防火标准》【编号为GB51283-2020,自2020年10月1日起实施】.pdf
•
《石油化工企业总图制图标准》【编号为GBT51027-2014,自2015年5月1日起实施】.pdf
•
《石油化工企业设计防火规范》【编号为GB50160-2008,自2009年7月1日起实施】.pdf
•
《石油化工企业设计防火标准》.pdf
•
《有色金属企业节水设计标准》【编号为GB51414—2020,自2020年8月1日起实施】.pdf
•
《工程建设勘察企业质量管理标准》【编号为GBT50379-2018,自2018年12月1日起实施】.pdf
+ 搜索一下
推荐下载
1
油气田集输管道施工标准(征求意见稿)【2024-07-05发布】.doc
2
DB3502_T 168-2024 排水管道非开挖修复技术指南
3
T_CI 289-2024 再生水管道分布式光学监测 传感光缆铺设技术规程
4
T_GDRX 4002—2024_管道燃气特许经营企业运营评价.pdf
5
T_ZJASE 025-2024 《压力管道磁致伸缩超声导波B扫成像检测》
6
DB41_T 2619-2024 水利工程输水管道单元工程施工质量验收评定规范
7
GBT 43982.1-2024 地下供水管网非开挖修复用塑料管道系统 第1部分:总则
8
DB61_T 1878-2024 餐饮业油烟管道系统清洗规范
能源电力
光伏发电
风力发电
电动储能
电力行业
电网
化工
压力容器
管道
特种设备
化学分析
试剂
建筑工程
钢结构
设计规范
施工
检测
地质勘探
机械
无损检测
阀门
起重机
数控
焊接
电子信息
电子
电路
半导体
集成电路
信息技术
医药
常见病
中西医结合
高血压
养生
传染病
科学
天文地理
农业
气象
艺术
教育
手机访问
微信扫一扫
联系QQ客服
QQ扫一扫
2022-2025
新资汇 - 参考资料免费下载网站
浙ICP备2024084428号-1
关灯
返回顶部
快速回复
返回顶部
返回列表