设为首页
收藏本站
首页
BBS
地方标准
参考文献
行业资料
打包下载
淘帖
Collection
登录
注册
医药卫生
经济
文教
农业
环境与安全
交通
工业技术
期刊杂志
电子书
商务办公
建工
电力
新能源
新资汇
»
首页
›
行业资料
›
电力行业
›
中国南方电网有限责任公司配电自动化馈线终端技术规范书 ...
[南网]
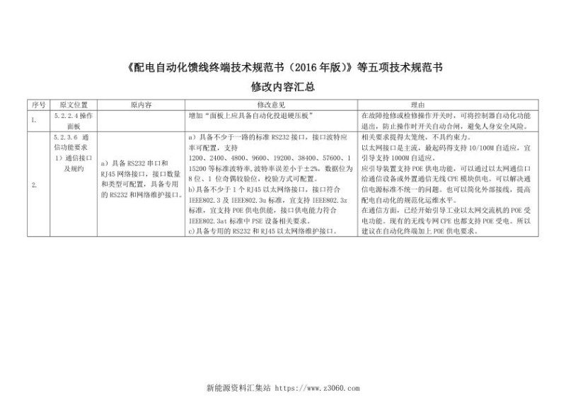
中国南方电网有限责任公司配电自动化馈线终端技术规范书修改汇总表
60
0
1
黄金阳光
发表于 2024-10-15 04:05
|
查看全部
阅读模式
文档名称:中国南方电网有限责任公司配电自动化馈线终端技术规范书修改汇总表
2024-10-15 04:05 上传
中国南方电网有限责任公司配电自动化馈线终端技术规范书修改汇总表.pdf
文件大小:
204.96 KB
下载次数:
60
高速下载
自动化
,
配电
,
电网
,
终端
,
汇总表
【温馨提示】 您好!以下是下载说明,请您仔细阅读: 1、推荐使用360安全浏览器访问本站,选择您所需的PDF文档,点击页面下方“本地下载”按钮。 2、耐心等待两秒钟,系统将自动开始下载,本站文件均为高速下载。 3、下载完成后,请查看您浏览器的下载文件夹,找到对应的PDF文件。 4、使用PDF阅读器打开文档,开始阅读学习。 5、使用过程中遇到问题,请联系QQ客服。 本站提供的所有PDF文档、软件、资料等均为网友上传或网络收集,仅供学习和研究使用,不得用于任何商业用途。 本站尊重知识产权,若本站内容侵犯了您的权益,请及时通知我们,我们将尽快予以删除。
回复
举报
+ 搜索一下
推荐下载
1
T_CSCP 0003-2024 钢质管道非破坏极限承载能力检测评价方法
2
油气输送管道穿越工程施工标准(征求意见稿)【2024-11-21发布】.docx
3
T_CSCP T_CSCP0004-2024 轨道交通动态杂散电流对埋地钢质管道腐蚀干扰评价方法
4
T_HEBQA 001-2024 油气管道工程设备质量飞行检查工作规范
5
DB45_T 2921-2024 管道型取水计量监测站运行维护规程
6
输气管道工程项目规范(征求意见稿)【2024-09-25发布】.doc
7
T_CISA 370.3-2024 钢铁企业厂区内设备、管道及附属结构涂料防腐蚀工程技术规范 第3部
8
DB61_T 1922-2024 城镇燃气管道安全隐患分级及处置规范
能源电力
光伏发电
风力发电
电动储能
电力行业
电网
化工
压力容器
管道
特种设备
化学分析
试剂
建筑工程
钢结构
设计规范
施工
检测
地质勘探
机械
无损检测
阀门
起重机
数控
焊接
电子信息
电子
电路
半导体
集成电路
信息技术
医药
常见病
中西医结合
高血压
养生
传染病
科学
天文地理
农业
气象
艺术
教育
手机访问
微信扫一扫
联系QQ客服
QQ扫一扫
2022-2025
新资汇 - 参考资料免费下载网站
浙ICP备2024084428号-1
关灯
返回顶部
快速回复
返回顶部
返回列表