设为首页
收藏本站
首页
BBS
登录
注册
资料下载
›
电力行业
›
南方电网2021附件10.智能预警安全头盔生产工艺流程图 ...
[南网]
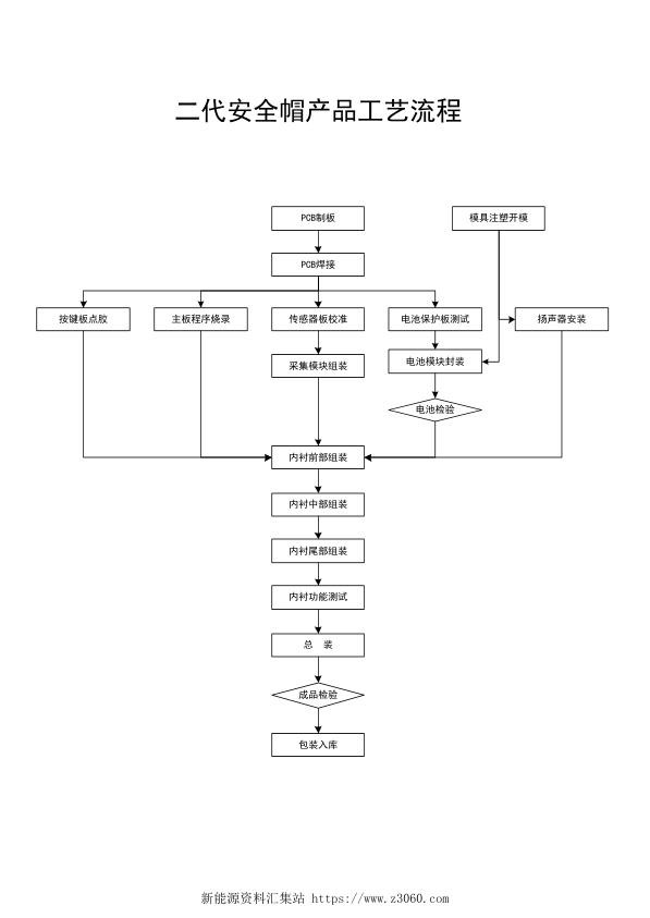
南方电网2021附件10.智能预警安全头盔生产工艺流程图
211
0
2024-10-15 00:01
|
查看全部
阅读模式
文档名称:南方电网2021附件10.智能预警安全头盔生产工艺流程图
南方电网2021附件10.智能预警安全头盔生产工艺流程图.pdf
文件大小:
227.75 KB
高速下载
流程图
,
头盔
,
预警
,
生产工艺
,
附件
回复
举报
相关文档
•
浅谈塔式起重机标淮节一种生产工艺方法 - 中国工程机械工业协会施工机械化新技术交流会.pdf
•
浅谈聚氨酯弹性体(CPU)传动带的生产工艺和设备 - 中国聚氨酯工业协会弹性体专业委员会2009年年会.pdf
•
涟钢硫铵生产工艺的改进 - 中国炼焦行业协会五届一次理事大会.pdf
•
液化气(LPG)作为裂解原料的生产工艺分析 - 中国化工学会2009年年会暨第三届全国石油和化工行业节能节水减排技术论坛.pdf
•
灰钙粉的开发及生产工艺 - 2009年全国建筑涂料会议.pdf
•
烟台富氧侧吹熔池熔炼炉的工业生产实践 - 全国铜镍钴生产工艺、技术及装备研讨会.pdf
•
炼铜吹炼炉渣选矿效益分析 - 全国铜镍钴生产工艺、技术及装备研讨会.pdf
•
烧结砖的忧与乐——我国烧结砖生产工艺新谈 - 2009年(济南)国际墙体屋面材料技术交流大会.pdf
•
煤矿风险管理与预警控制技术研究与应用 - 第三届全国煤矿安全生产论坛.pdf
•
牢固树立“逢修必改”理念_努力创建科学发展平台使主要生产工艺和技术装备达到国内先进水平 - 2009矿山设备技术高层论坛暨矿山设备委员会年会.pdf
•
特需品种钢丝绳的理论计算及生产工艺 - 2009金属制品行业技术交流会.pdf
•
生产工艺对产品压缩性能的影响 - 第十一届国际摩擦密封材料技术交流暨产品展示会.pdf
•
瓦斯灾害预警技术及计算机系统建设综合解决方案 - 中国煤炭学会煤矿安全专业委员会2009年学术研讨会.pdf
•
电光源焊料用钽箔的生产工艺及其焊接性能 - 中国工程院化工、冶金与材料工学部第七届学术会议.pdf
•
电光源焊料用钽箔的生产工艺及其焊接性能 - 2009年全国电光源材料科技研讨会.pdf
•
电网动态监测预警与辅助决策系统的应用与发展 - 华东六省一市电机工程(电力)学会第十七届输配电技术研讨会.pdf
•
石化企业安全预警及应急管理系统的研究与应用 - 第十四届全国电气自动化与电控系统学术年会.pdf
•
石膏产品对生产工艺及设备的选择 - 第四届全国石膏生产与应用技术交流大会暨展览会.pdf
•
石油磺酸盐生产工艺条件讨论——磺化反应的复杂性及原料的选择 - 2009中国油田化学品发展研讨会(第23次全国工业表面活性剂发展研讨会).pdf
•
矿区生态文明评价及预警模型研究 - 2009年中国矿业循环经济论坛.pdf
•
矿井突(涌)水预测及预警研究 - 2009年全国煤矿水害防治技术研讨会.pdf
•
稀氧燃烧技术在铜冶炼中的应用 - 全国铜镍钴生产工艺、技术及装备研讨会.pdf
•
红土矿浸出液的液膜提取研究 - 全国铜镍钴生产工艺、技术及装备研讨会.pdf
•
缸体用蠕墨铸铁生产工艺的研究 - 2009年中国铸造活动周.pdf
•
聚氨酯微孔弹性体的生产工艺和设备 - 中国聚氨酯工业协会弹性体专业委员会2009年年会.pdf
•
节能中空玻璃原材料选择与生产工艺质量控制 - 2009年全国玻璃科学技术年会.pdf
•
艾萨炉铜熔炼过程中铅、锌元素走向的探讨 - 全国铜镍钴生产工艺、技术及装备研讨会.pdf
•
蚌埠市城市干旱预警指标探讨 - 华东七省(市)水利学会协作组第二十二次学术年会.pdf
•
谈炼钢用UHP石墨电极的生产工艺 - 中国金属学会炭素材料分会第二十三次学术交流会.pdf
•
财政安全的计算机预警研究 - 第三届全国软件测试会议与移动计算、栅格、智能化高级论坛.pdf
•
资源、环境与能源压力促使仲钨酸铵第三代生产工艺技术诞生 - 建国60周年中国钨业科技进步与发展科技报告会.pdf
•
运用OTS仿真培训系统研究芳烃联合装置生产工艺加工方案的新突破 - 2009年中国石油炼制技术大会.pdf
•
连续热镀铝锌硅带钢生产工艺探讨 - 2009年全国冷轧板带生产技术交流会.pdf
•
适应高冰镍成份变化的实验研究 - 全国铜镍钴生产工艺、技术及装备研讨会.pdf
•
适合于汽车表面质量的超低碳钢(ULC)产品的连续铸造生产工艺技术 - 2009年汽车用钢生产及应用技术国际研讨会.pdf
•
选矿厂铜镍混合精矿不分选技术经济分析 - 全国铜镍钴生产工艺、技术及装备研讨会.pdf
•
选矿厂破碎生产工艺存在的问题及改扩建改造生产实践 - 2009年金属矿产资源高效选冶加工利用和节能减排技术及设备学术研讨会.pdf
•
选矿-拜耳法氧化铝生产工艺应用分析 - 全国第14次氧化铝第15次电解铝和第11次铝用碳素技术信息交流会.pdf
•
通防预警与指挥系统的开发与使用 - 第4届全国煤炭工业生产一线青年技术创新交流表彰暨第十届全国煤炭青年科技奖颁奖大会及研讨会.pdf
•
通防预警与指挥系统开发与使用 - 山东煤炭学会2009年工作会议暨学术论坛.pdf
•
配料电子皮带秤在高温氧化铝生产工艺中的应用 - 中国衡器协会第八届称重技术研讨会.pdf
•
采煤工作面采空区自燃预警探讨 - 中国煤炭学会煤矿安全专业委员会2009年学术研讨会.pdf
•
采空区自然发火预警研究 - 第4届全国煤炭工业生产一线青年技术创新交流表彰暨第十届全国煤炭青年科技奖颁奖大会及研讨会.pdf
•
金川镍闪速炉系统扩能生产实践 - 全国铜镍钴生产工艺、技术及装备研讨会.pdf
•
金峰炉炼铜工艺概述 - 全国铜镍钴生产工艺、技术及装备研讨会.pdf
•
钢轨聚氨酯垫板的生产工艺和设备 - 中国聚氨酯工业协会弹性体专业委员会2009年年会.pdf
•
铜电解残极率升降对阴极铜加工费增减量的计算 - 全国铜镍钴生产工艺、技术及装备研讨会.pdf
•
铜氧化矿与铜精炼渣鼓风炉还原熔炼生产实践 - 全国铜镍钴生产工艺、技术及装备研讨会.pdf
•
铍青铜带材生产工艺的改进和质量的提高 - 2009’中国铜加工产业发展论坛.pdf
•
铅锌冶炼中含铜渣料的处理工艺 - 全国铜镍钴生产工艺、技术及装备研讨会.pdf
•
铝酸钙粉中的钙对生产工艺和产品性能影响的研究 - 第九届全国水处理混凝技术研讨会.pdf
•
铝系多元盐混凝剂生产工艺的技术经济指标分析 - 中国精细化工协会第五届水处理化学品行业年会.pdf
•
铜顶吹吹炼炉炉壳腐蚀原因探讨与防护 - 全国铜镍钴生产工艺、技术及装备研讨会.pdf
•
铜阳极泥预处理对金银浸出率的影响 - 全国铜镍钴生产工艺、技术及装备研讨会.pdf
•
铜闪速熔炼和闪速吹炼工艺及应用 - 全国铜镍钴生产工艺、技术及装备研讨会.pdf
•
铸态高韧性球铁冷却壁的生产工艺酒钢机制公司 - 2009年十三省区市机械工程学会学术年会暨学会工作交流会.pdf
•
面向航班延误预警的数据挖掘系统分析与设计 - 2009国际信息技与应用论坛.pdf
•
面向广播电视设备故障预警的蚁群聚类算法研究 - 第二届北京科技交流学术月数字电视技术国际研讨会.pdf
•
鞍钢100t复吹转炉生产工艺实践 - 第七届中国钢铁年会.pdf
•
驱动桥壳生产工艺性探讨 - 2009年中国铸造活动周.pdf
•
高压变频器在泵站水泵改造中的应用 - 全国铜镍钴生产工艺、技术及装备研讨会.pdf
•
高纯氧化钴(草酸钴)制备的试验研究 - 全国铜镍钴生产工艺、技术及装备研讨会.pdf
•
鱼类呼吸运动在饮用水水质预警中的应用 - 全国城乡饮用水水源安全问题与发展交流研讨会.pdf
•
高铜水淬高冰镍沸腾全氧化焙烧工业化生产 - 全国铜镍钴生产工艺、技术及装备研讨会.pdf
•
8021合金冷成型药箔生产工艺研究 - 2008中国铝板带箔加工技术与装备研讨会.pdf
•
Aspen Plus模拟一种新的甲缩醛生产工艺 - 2008年全国精馏技术交流与展示大会.pdf
•
DMC基聚醚多元醇连续生产工艺研究 - 第五届2008年全国聚醚行业生产与技术交流会.pdf
•
ER49-1 CO2气体保护焊丝用盘条生产工艺研究 - 2008年山东金属学会压力加工学术交流会.pdf
•
PVC-U彩色雨水槽及雨水管配件注塑生产工艺浅析 - 第7届全国PVC塑料与树脂技术年会.pdf
•
Ti-IF钢的生产工艺及实践 - 第十五届全国炼钢学术会议.pdf
•
Ti-IF钢的生产工艺及实践 - 2008年洁净钢生产技术国际研讨会.pdf
•
WCB铸钢的生产工艺研究 - 2008年安徽省科协年会机械工程分年会.pdf
•
φ160mm棒材生产工艺在莱钢特钢厂的开发应用 - 2008年全国轧钢生产技术会议.pdf
•
一次盐水生产工艺的改进 - 第2届“中盐金坛”杯全国氯碱行业盐水精制技术交流会.pdf
•
一次烧成大规格超薄瓷质砖的生产工艺及其市场应用 - 2008年佛山陶瓷节能减排清洁生产学术论坛.pdf
•
丙烯氧化制环氧丙烷生产工艺研究现状 - 中国化工学会2008年学术年会.pdf
•
丙烯氧化制环氧丙烷生产工艺研究现状 - 中国化工学会2008年石油化工学术年会暨北京化工研究院建院50周年学术报告会.pdf
•
中国电缆及附件现状与超高压附件的发展 - 全国第八次电力电缆运行经验交流会.pdf
•
中直径ERW机组单卷和连续生产工艺优缺点分析比较 - 中国金属学会轧钢学会钢管学术委员会五届四次年会.pdf
•
井下水位预警及人员撤离群呼报警系统的研究与应用 - 2008年山东省煤矿信息化技术研讨会.pdf
•
人胎盘脂多糖生产工艺研究 - 中国药学会2008年全国多糖类药物研究与应用研讨会.pdf
•
优化ER50-6E生产工艺_降低抗拉强度 - 2008年山东金属学会压力加工学术交流会.pdf
•
八一煤电化公司1046工作面冲击地压事故成因与监测预警技术的研究 - 2008年中国矿业循环经济论坛.pdf
•
几种涂料产品生产工艺的探讨 - 2008’材料腐蚀与控制学术研讨会.pdf
•
包钢高速铁路重轨钢生产工艺及质量水平 - 2008年全国炼钢—连铸生产技术会议.pdf
•
北江流域原水水质监测与污染预警体系规划和建设 - 2008年城镇供水水源预警系统&应急处理技术专题研讨会.pdf
•
原水管线的安全运行及爆漏预警研究 - 中国水利学会2008年学术年会.pdf
•
双峰聚乙烯生产工艺及催化剂研究进展 - 中国化工学会2008年学术年会.pdf
•
双零铝箔生产工艺研究与质量改进 - 2008中国铝板带箔加工技术与装备研讨会.pdf
•
合成氨生产工艺过程的节能研究及应用 - 2008炼油与化工节能减排支撑技术高级研讨会暨第二届节能专题会.pdf
•
含碳球团生产工艺参数优化及固结机理研究 - 2008年全国冶金反应工程学术交流会.pdf
•
商业银行信贷风险预警模型在决策支持中的应用 - 中国计算机用户协会信息系统分会2008年信息交流大会.pdf
•
国外甲醇制烯烃生产工艺与反应器开发现状 - 2008中国煤炭加工与综合利用技术信息交流会暨发展战略研讨会.pdf
•
基于BP的治安危机动态预警模型研究 - 第五届中国软件工程大会.pdf
•
基于F-P标准具的激光预警接收技术的研究 - 第19届中国过程控制会议.pdf
•
基于ZigBee技术的矿井智能头盔 - 第18届全国煤矿自动化与信息化学术会议.pdf
•
基于ZEMAX的3D虚拟头盔显示器的光学设计方法研究 - 二〇〇八年高精度几何量光电测量与校准技术研讨会.pdf
•
基于人工智能的炭素绩效管理系统与炭素生产工艺优化方案研究 - 中国金属学会炭素材料分会第二十二次学术交流会.pdf
•
基于多Agent的重大危险源动态风险预警技术研究 - 第二届全国石油和化工生产安全与控制技术交流会.pdf
•
基于布里渊散射的分布式光纤温度传感技术在火灾预警系统中的应用研究 - 2008消防科技与工程学术会议.pdf
热门分类
法规
地方标准
团体标准
其他标准
工业技术
参考文献
新能源行业
电力行业
商务办公
建筑工程
打包下载
软件工具
2026
资料下载
联系邮件:1991591830#qq.com
浙ICP备2024084428号-1