设为首页
收藏本站
首页
BBS
登录
注册
资料下载
›
电力行业
›
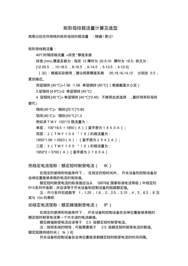
矩形母排载流量计算及选型
矩形母排载流量计算及选型
259
0
2024-10-14 23:30
|
查看全部
阅读模式
文档名称:矩形母排载流量计算及选型
矩形母排载流量计算及选型.pdf
文件大小:
122.48 KB
高速下载
矩形
,
选型
,
流量
,
计算
回复
举报
相关文档
•
防滴漏水表的应用 - 中国水协设备材料委第三届供水行业水表选型与应用技术研讨会.pdf
•
集成控制分户计量给水系统 - 中国水协设备材料委非金属管材选型与应用技术交流研讨会.pdf
•
雪灾对南方村镇供水管道的影响与反思 - 中国水协设备材料委非金属管材选型与应用技术交流研讨会.pdf
•
静态法水流量标准装置实现信号同步 - 2008年全国流量计量学术交流会.pdf
•
非开挖技术在武汉市天河机场供水工程中的应用 - 中国水协设备材料委非金属管材选型与应用技术交流研讨会.pdf
•
非开挖技术在北京供水管网改造中的应用与实践 - 中国水协设备材料委非金属管材选型与应用技术交流研讨会.pdf
•
非金属管材应用体会 - 中国水协设备材料委非金属管材选型与应用技术交流研讨会.pdf
•
非金属管材在城镇给水排水工程中的设计应用 - 中国水协设备材料委非金属管材选型与应用技术交流研讨会.pdf
•
非金属管材在供水管网中的应用 - 中国水协设备材料委非金属管材选型与应用技术交流研讨会.pdf
•
面向中心城区的10kV配电网接线方式选型 - 第一届全国电力系统配电技术交流研讨会.pdf
•
音速喷嘴气体流量标准装置校准方法的研究 - 2008年全国流量计量学术交流会.pdf
•
预应力钢筒混凝土管在珠海市平岗泵站成期供水配套工程中的应用 - 中国水协设备材料委非金属管材选型与应用技术交流研讨会.pdf
•
顺序共注中矩形板长宽尺寸比对芯层熔体前沿冲破的影响 - 2008年全国塑料改性及合金工业技术交流会.pdf
•
风场湍流强度的计算及其对风电机组选型的影响 - 2008年中国电机工程学会年会.pdf
•
风电机组选型初步分析 - 第五届亚洲风能大会.pdf
•
高压天然气流量标准装置 - 2008年全国流量计量学术交流会.pdf
•
高密度聚乙烯管(HDPE管)试点工程回顾和总结 - 中国水协设备材料委非金属管材选型与应用技术交流研讨会.pdf
•
高温气冷堆芯外中子探测器空间响应函数的计算与分析 - 第十二届反应堆数值计算和粒子输运学术会议暨2008年反应堆物理会议.pdf
•
龙滩水电站自动化元器件的优化选型及推广应用 - 中国水力发电工程学会电力系统自动化专委会2008年年会暨学术交流会.pdf
•
龙滩水电站700MW全空冷水轮发电机选型设计 - 2008年全国大型水电机组技术经验交流会.pdf
热门分类
法规
地方标准
团体标准
其他标准
工业技术
参考文献
新能源行业
电力行业
商务办公
建筑工程
打包下载
软件工具
2026
资料下载
联系邮件:1991591830#qq.com
浙ICP备2024084428号-1