设为首页
收藏本站
首页
BBS
登录
注册
资料下载
›
电力行业
›
架空输电线路工程常用施工机械设备安全操作规程 ...
[输电]
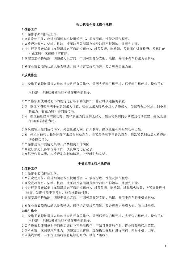
架空输电线路工程常用施工机械设备安全操作规程
246
0
2024-10-14 21:54
|
查看全部
阅读模式
文档名称:架空输电线路工程常用施工机械设备安全操作规程
架空输电线路工程常用施工机械设备安全操作规程.pdf
文件大小:
321.06 KB
高速下载
工程
,
输电线路
,
架空
,
操作规程
,
设备
回复
举报
相关文档
•
风力发电场架空线路故障及维护评析 - 2008年中国电机工程学会年会.pdf
•
颜色管理技术在印刷中的应用与发展 - 第十二届全国包装工程学术会议.pdf
•
饰面型防火涂料在应用中存在的问题及对策 - 2008消防科技与工程学术会议.pdf
•
驻波热声发动机的CFD数值模拟 - 中国工程热物理学会2008年工程热力学与能源利用学术会议.pdf
•
驻波热声发动机漏热特性分析及板叠相对导热系数的测定 - 中国工程热物理学会2008年工程热力学与能源利用学术会议.pdf
•
高压含油的CO2快速降压过程中气核产生以及气泡生长的机理研究 - 中国工程热物理学会2008年工程热力学与能源利用学术会议.pdf
•
高压、超高压下液氨的p-V-T关系 - 中国工程热物理学会2008年工程热力学与能源利用学术会议.pdf
•
高压环境下液氧_氢的气-液平衡及其物理属性研究 - 中国工程热物理学会2008年工程热力学与能源利用学术会议.pdf
•
高压水射流清洗技术 - 第八届全国设备与维修工程学术会议暨第十三届全国设备监测与诊断学术会议.pdf
•
高弹瓦楞纸板及其生产方法 - 第十二届全国包装工程学术会议.pdf
•
高抛自密实钢管混凝土的配制与工程应用 - “全国特种混凝土技术及工程应用”学术交流会暨2008年混凝土质量专业委员会年会.pdf
•
高水材料在港口工程加固中的试验研究 - 第七届全国工程排水与加固技术研讨会.pdf
•
高比容钽粉的研究 - 第七届冶金工程科学论坛.pdf
•
高校消防安全对策研究 - 2008消防科技与工程学术会议.pdf
•
高炉合理使用澳洲新块矿的研究 - 第七届冶金工程科学论坛.pdf
•
高精度流体热物性实验系统及测试 - 中国工程热物理学会2008年工程热力学与能源利用学术会议.pdf
•
高磷铁矿湿法脱磷研究 - 第七届冶金工程科学论坛.pdf
•
高速履带车辆静液驱动转向控制技术分析 - 第八届全国设备与维修工程学术会议暨第十三届全国设备监测与诊断学术会议.pdf
•
高频两级脉冲管制冷机性能研究 - 中国工程热物理学会2008年工程热力学与能源利用学术会议.pdf
•
龙门吊在倒虹吸工程混凝土浇筑中的应用 - 河北省水利工程局2008年南水北调中线工程会议.pdf
热门分类
法规
地方标准
团体标准
其他标准
工业技术
参考文献
新能源行业
电力行业
商务办公
建筑工程
打包下载
软件工具
2026
资料下载
联系邮件:1991591830#qq.com
浙ICP备2024084428号-1