设为首页
收藏本站
首页
BBS
登录
注册
资料下载
›
电力行业
›
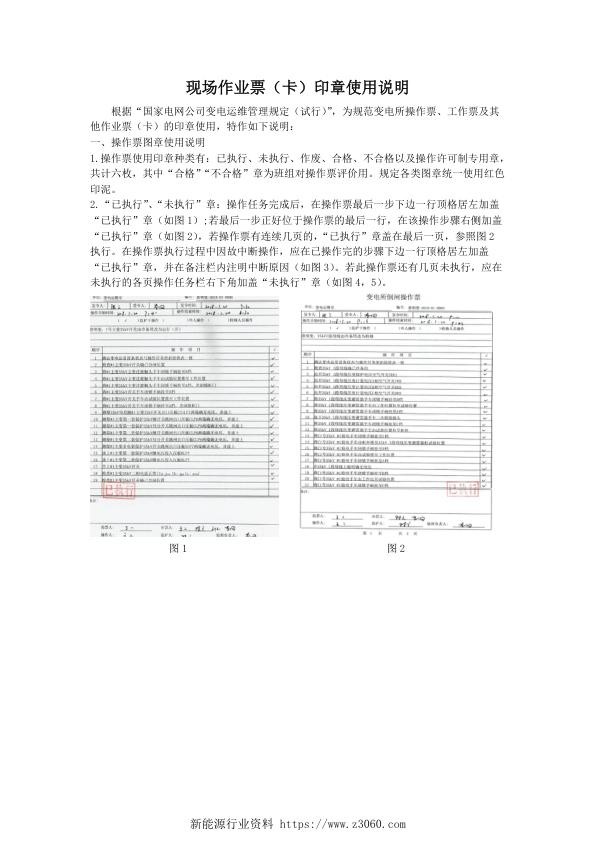
变电运维室现场作业票(卡)印章使用说明 ...
变电运维室现场作业票(卡)印章使用说明
183
0
2024-10-13 23:21
|
查看全部
阅读模式
文档名称:变电运维室现场作业票(卡)印章使用说明
变电运维室现场作业票(卡)印章使用说明.pdf
文件大小:
1.29 MB
高速下载
变电
,
作业
,
印章
,
使用说明
,
现场
回复
举报
相关文档
•
作业场所噪声仿真分析研究 - 中国电机工程学会电磁干扰专业委员会第十三届学术会议.pdf
•
10kV线路单回直线段带电改引流线带负荷带电断、接引流线旁路作业法可行性研究 - 2013配网带电作业技术经验交流与操作技能观摩会.pdf
•
10kV架空配电线路带电搭火棘轮绕线器专用工具研制 - 2013配网带电作业技术经验交流与操作技能观摩会.pdf
•
10kV旁路作业设备试验分析 - 2013配网带电作业技术经验交流与操作技能观摩会.pdf
•
10kV架空配电变压器带负荷更换跌落熔断器带电作业专用工具研制 - 第二届全国输配电技术协作网年会暨2013中国国际输配电技术创新与应用交流会.pdf
•
便携式气相色谱仪快速分析易制毒化学品 - 2013年现场检测仪器及技术研讨会.pdf
•
浅述Super304H钢的现场焊接工艺 - 2013年火电机组建设质量控制技术研讨会.pdf
•
某型编码卡自动测试系统的设计 - 2013年现场检测仪器及技术研讨会.pdf
•
浅析配电线路带电作业现场标准化作业现状 - 2013配网带电作业技术经验交流与操作技能观摩会.pdf
•
现场快速色谱分离检测毒害气体的研究与讨论 - 2013年现场检测仪器及技术研讨会.pdf
•
FCB250注浆机使用说明 - 第二届水电工程施工系统与工程装备技术交流会.pdf
•
DWY斗式物料运输车组作业模式研究 - 2010全国机械装备先进制造技术(广州)高峰论坛暨第11届粤港机械电子工程技术与应用研讨会.pdf
•
作业现场风险评估及控制系统研究与应用 - 第六届宁夏青年科学家论坛.pdf
•
关于建筑施工特种作业人员培训与考核有关问题的思考 - 全国建筑安全协会2010年联谊会.pdf
•
变电运行技术的研究与分析 - 四川、贵州、云南三省水电厂(站)机电设备运行技术研讨会.pdf
•
变电运行应急管理的对策与探讨 - 安徽省电机工程学会第二届(2010)电力安全论坛.pdf
•
变电运行作业管控 - 2010年中国电机工程学会年会.pdf
•
变电设备检修仿真系统的设计与实现 - 中国电机工程学会第十一届青年学术会议.pdf
•
在役钢筋混凝土变电构架耐久性的研究和分析 - 中国高耸结构第二十届学术交流会.pdf
•
基于判例构造的并行作业性能预测 - 2010年全国高性能计算学术年会(HPC china2010).pdf
•
基盘在打桩作业中的应用探讨 - ’2010全国钢结构学术年会.pdf
•
多塔作业在大型炼钢工程中的应用 - ’2010全国钢结构学术年会.pdf
•
对几起火灾现场勘验中现场保护工作的体会 - 中国消防协会火灾原因调查专业委员会五届一次年会.pdf
•
数字化变电站在天津电网的工程应用 - 天津市电力学会2010年学术年会.pdf
•
无线3G技术在四川油气田野外作业单位通信应用研究 - 四川省通信学会2010年学术年会.pdf
•
旨在提高轧机作业率的支承辊轴承改造 - 第六届中国国际钢铁大会.pdf
•
智能直流电源在高炉变电系统中的应用 - 第十一届全国大高炉炼铁学术年会.pdf
•
气相色谱法测定作业场所中苯系物的不确定度评定 - 2010年北京标准物质国际研讨会.pdf
•
汽车美容涂装作业中的环境保护与安全防范措施 - 第十三届表面工程创新与实用技术交流会.pdf
•
注水井带压作业工艺技术研究及应用 - 第六届宁夏青年科学家论坛.pdf
•
浅谈塔机安装及装拆的安全作业 - 江苏省土木建筑学会建筑机械专业委员会2010年学术年会.pdf
•
港务公司矿15#变电气系统改造 - 2010全国机械装备先进制造技术(广州)高峰论坛暨第11届粤港机械电子工程技术与应用研讨会.pdf
•
玉树7.1级地震房屋震害调查及现场快速评估 - 第八届全国地震工程会议.pdf
•
细化安全培训形式_提高作业人员安全综合素质 - 全国建筑安全协会2010年联谊会.pdf
•
美万名”9 11”废墟作业工人”民告官”成功的深层次思考 - 第十二届国际摩擦密封材料技术交流暨产品展示会.pdf
•
聚丙烯酰胺“水包水”乳液在油田堵水调剖作业中的应用 - 2010年国际水溶性高分子研讨会.pdf
•
自升式钻井平台作业稳定性分析 - 第十届石油钻井院所长会议.pdf
•
高海拔500kV紧凑型直线塔带电作业新技术 - 2010年中国电机工程学会年会.pdf
•
10kV架空配电线路不停电作业的应用探讨 - 2010年全国电力系统配电技术协作网第三届年会.pdf
•
1000 kV全联合变电构架风荷载效应研究 - 中国电机工程学会电力土建专委会结构分专委会第七次学术研讨会.pdf
•
120 kA预焙电解槽出铝作业后附加电压的探讨 - 中国有色金属学会铝电解槽新型结构新技术研讨会.pdf
•
500kV变电运行精益化管理研究 - 重庆市电机工程学会2010年学术会议.pdf
•
nRF2401在天车出铝作业无线操控中的应用研究 - 全国冶金自动化信息网2010年会.pdf
•
一种修井作业储层保护技术 - 第十一届中国油田化学品开发应用研讨会.pdf
•
一种基于SIFT特征的书画印章图像检索算法 - 中国计算机用户协会网络应用分会2010年网络新技术与应用研讨会.pdf
•
作业标准成本法的应用 - 2010(南昌)中西部第三届有色金属工业发展论坛.pdf
•
作业成本法(ABC)在冷轧薄板及其深加工产品中的应用 - 第二十届全国薄板宽带生产技术信息交流会.pdf
•
农机具田间作业功耗实时遥测技术及装备的研究开发 - 全国科学仪器自主创新及应用技术研讨会.pdf
•
动态轴重衡的应用及其现场动态试验 - 第九届称重技术研讨会.pdf
•
印染车间作业计划优化调度 - 第21届中国过程控制会议.pdf
•
变电运行状态检修 - 2010年全国输变电设备状态检修技术交流研讨会.pdf
•
变电运行事故的处理与防范 - 2010年全国输变电设备状态检修技术交流研讨会.pdf
•
变电运行微机保护二次压板及异常仿真培训系统 - 2010电力行业信息化年会.pdf
•
变电运行与变电设备状态检修 - 2010年全国输变电设备状态检修技术交流研讨会.pdf
•
变电设备的全生命周期管理 - 2010年全国输变电设备状态检修技术交流研讨会.pdf
•
变电设备的综合状态检修的探讨与实施 - 2010年全国输变电设备状态检修技术交流研讨会.pdf
•
变电设备状态检修管理探讨 - 2010年全国输变电设备状态检修技术交流研讨会.pdf
•
变电设备状态评估中心系统建设 - 2010年全国输变电设备状态检修技术交流研讨会.pdf
•
变电设备状态检修的研究与实施 - 2010年全国电力系统配电技术协作网第三届年会.pdf
•
变电设备状态检修的研究与实施 - 2010年全国输变电设备状态检修技术交流研讨会.pdf
•
变电设备状态检修的实施研究 - 2010年全国输变电设备状态检修技术交流研讨会.pdf
•
变电设备状态检修现场标准化作业的研究与实施 - 2010年全国输变电设备状态检修技术交流研讨会.pdf
•
变电设备状态检修模式的推广实施 - 2010年全国输变电设备状态检修技术交流研讨会.pdf
•
变电设备状态检修浅析 - 2010年全国输变电设备状态检修技术交流研讨会.pdf
•
变电设备状态检修 - 2010年全国输变电设备状态检修技术交流研讨会.pdf
•
变电设备状态检修工作探讨 - 2010年全国输变电设备状态检修技术交流研讨会.pdf
•
变电设备状态检修分析与实施 - 2010年全国发电企业设备检修技术大会.pdf
•
变电设备接头发热原因分析及防范措施 - 甘肃省电机工程学会2010年学术年会.pdf
•
变电设备开展状态检修的探讨 - 2010年全国输变电设备状态检修技术交流研讨会.pdf
•
变电设备在线监测助推状态检修分析 - 2010年全国输变电设备状态检修技术交流研讨会.pdf
•
变电设备在线监测与状态检修研究 - 2010年全国输变电设备状态检修技术交流研讨会.pdf
•
变电设备专业巡视在状态检修中的应用 - 2010年全国输变电设备状态检修技术交流研讨会.pdf
•
变电站综合自动化改造过程作业风险数据库应用 - 2010年南方电网技术论坛.pdf
•
变电二次设备状态检修信息系统构建 - 2010年全国输变电设备状态检修技术交流研讨会.pdf
•
变电构架的空间分析 - 中国电机工程学会电力土建专委会结构分专委会第七次学术研讨会.pdf
•
基于ARM-Linux的钻井现场监控控制器设计 - 第29届中国控制会议.pdf
•
基于AHP的供电企业现场作业安全风险研究 - 中国高等学校电力系统及其自动化专业第二十六届学术年会暨中国电机工程学会电力系统专业委员会2010年年会.pdf
•
基于IED的变电设备状态监测系统 - 2010年全国输变电设备状态检修技术交流研讨会.pdf
•
基于XML-RPC技术的SG-PMS与PDA标准化作业终端的接口实现 - 2010电力行业信息化年会.pdf
•
基于现场数据的主汽温系统PSO辨识 - 第四届全国信号和智能信息处理与应用学术会议.pdf
•
大型浮选柱在钼矿扫选作业的工业试验研究 - 2010年有色金属设备发展论坛.pdf
•
安全_从作业习惯开始 - 全国有色金属工业安全生产技术研讨会.pdf
•
安全管理重在现场 - 全国有色金属工业安全生产技术研讨会.pdf
•
局部放电检测技术在变电设备故障诊断中的应用 - 2010年全国输变电设备状态检修技术交流研讨会.pdf
•
广西电网110kV湖润变电能质量综合治理研究 - 第五届电能质量研讨会.pdf
•
建筑排水管道系统噪声现场测试研究 - 第12届全国塑料管道生产和应用技术推广交流会.pdf
•
成像技术在变电站内的应用及缺陷诊断 - 甘肃省电机工程学会2010年学术年会.pdf
•
我省带电作业急需加快发展 - 甘肃省电机工程学会2010年学术年会.pdf
•
扰动情形下瓶颈利用对作业车间调度的影响研究 - 2010全国现代制造集成技术(CMIS)学术会议.pdf
•
抑制万新变电容器组事故的应急措施 - 第三届电能质量及柔性输电技术研讨会.pdf
•
接发列车作业实行联防联控保证行车安全初探 - 中国煤炭学会煤矿运输专业委员会2010年煤矿运输管理论坛.pdf
•
数字化变电站在电网中的应用 - 中国电机工程学会可靠性专业委员会、城市供电专业委员会2010年学术年会.pdf
•
数字化变电站在天津电网的工程应用 - 京津冀晋蒙鲁电机工程(电力)学会第二十届学术交流会.pdf
•
新型旋流器在磨矿分级作业中的应用 - 2010中国矿业科技大会.pdf
•
新型斗轮堆取料机自动作业控制系统研究 - 第二十届全国测控、计量、仪器仪表学术年会.pdf
•
新型预分级旋流器在磨矿分级作业中的应用 - 全国矿山选矿生产、技术创新暨复杂难处理矿石选矿技术研讨会.pdf
•
旁路不停电作业技术的应用 - 2010年(苏州)电力电缆状态检修技术交流会.pdf
•
无线数字式核相系统在变电运行中的应用 - 中国电机工程学会可靠性专业委员会、城市供电专业委员会2010年学术年会.pdf
热门分类
法规
地方标准
团体标准
其他标准
工业技术
参考文献
新能源行业
电力行业
商务办公
建筑工程
打包下载
软件工具
2026
资料下载
联系邮件:1991591830#qq.com
浙ICP备2024084428号-1