设为首页
收藏本站
首页
BBS
地方标准
参考文献
行业资料
打包下载
淘帖
Collection
登录
注册
医药卫生
经济
文教
农业
环境与安全
交通
工业技术
期刊杂志
电子书
商务办公
建工
电力
新能源
新资
»
首页
›
行业资料
›
新能源行业
›
风电场线路检修作业危险点分析及控制措施 ...
[风力发电]
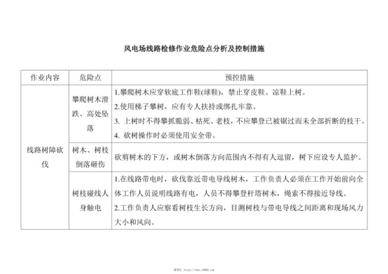
风电场线路检修作业危险点分析及控制措施
208
0
2024-10-13 12:09
|
查看全部
阅读模式
文档名称:风电场线路检修作业危险点分析及控制措施
2024-10-13 12:09 上传
风电场线路检修作业危险点分析及控制措施.pdf
文件大小:
1.88 MB
下载次数:
60
高速下载
风电场
,
作业
,
检修
,
措施
,
线路
【温馨提示】 您好!以下是下载说明,请您仔细阅读: 1、推荐使用360安全浏览器访问本站,选择您所需的PDF文档,点击页面下方“下载”按钮。 2、耐心等待两秒钟,系统将自动开始下载,本站文件均为高速下载。 3、下载完成后,请查看您浏览器的下载文件夹,找到对应的PDF文件。 4、使用PDF阅读器打开文档,开始阅读学习。 5、使用过程中遇到问题,请联系QQ客服。 本站提供的所有PDF文档、软件、资料等均为网友上传或网络收集,仅供学习和研究使用,不得用于任何商业用途。 本站尊重知识产权,若本站内容侵犯了您的权益,请及时通知我们,我们将尽快予以删除。
回复
举报
相关文档
•
输电线路状态检修现状分析及对策研究 - 2012年全国电网企业设备状态检修技术交流研讨会.pdf
•
输电线路跨越高速铁路施工研究与实践 - 第三届(2012)全国架空输电线路技术研讨会.pdf
•
深水作业浮标系泊系统研究与设计 - 第十七届全国计算机辅助设计与图形学学术会议(CAD_CG’ 2012)暨第九届全国智能CAD与数字娱乐学术会议(CID’ 2012).pdf
•
山东超高压输电线路舞动监测系统的研究及应用 - 第三届(2012)全国架空输电线路技术研讨会.pdf
•
一种新的MOS管抗总剂量辐射加固措施 - 四川省电子学会半导体与集成技术专委会2012年度学术年会.pdf
•
中间包水口突然堵塞机理及其防止措施 - 2012年全国炼钢-连铸生产技术会.pdf
•
500kV同塔双回输电线路带电安装导线相间间隔棒技术探讨 - 2012年供电企业带电作业技术研讨会.pdf
•
10kV电缆线路不停电作业旁路系统研究 - 2012中国国际输配电技术创新与应用交流峰会.pdf
•
KM-5600故障定位系统在10kV线路上的应用分析 - 2012年江西省电机工程学会年会.pdf
•
成昆、攀遵铁路遭遇活动断裂的一些选线措施探讨 - 四川省土木建筑学会第37届年会.pdf
•
高塔复合肥专用胶带斗式提升机的优化措施及应用情况 - 第五届全国复合肥技术及装备交流研讨会.pdf
•
飞轮壳体消失模铸造缺陷分析及防止措施 - 2012年中国铸造活动周.pdf
•
撬装式气源净化装置在作业八区集气站使用评价 - 第八届宁夏青年科学家论坛石化专题论坛.pdf
•
配电网电缆工程安装验收标准化作业电子培训教材的开发 - 全国第九次电力电缆运行经验交流会.pdf
•
输电网红外检测技术应用研究 - 第三届(2012)全国架空输电线路技术研讨会.pdf
•
一次飞机作业效果的微物理检验个例分析 - 吉林省第七届科学技术学术年会.pdf
•
一种新型的加固措施在绿色建筑中的应用 - 第8届国际绿色建筑与建筑节能大会.pdf
•
舟山大跨越视频监控系统的应用 - 第三届(2012)全国架空输电线路技术研讨会.pdf
•
重庆两江新区十二联络线路线方案研究 - 四川省土木建筑学会第37届年会.pdf
+ 搜索一下
推荐下载
1
T_GDIOT 007-2024 半潜运输装备压排载管道超声检测技术规范
2
《城镇供热直埋保温球墨铸铁管道技术标准》DBJ41T264-2022【2024-08-09发布】.pdf
3
工业金属管道设计标准(征求意见稿)【2024-04-29发布】.doc
4
DB1304_T 484-2024 压力管道安全隐患分类分级指南
5
DB43_T 2915-2024 聚乙烯(PE)燃气管道定期检验规则
6
GBT 43791-2024 国际贸易业务流程规范 数据管道载体 数据交换架构
7
T_CAPEC 50—2024_石油和化学工业 海底管道用钢管制造监理技术要求.pdf
8
GBT 44050.2-2024 液压传动 油液噪声特性测定 第2部分:管道中油液声速的测量
能源电力
光伏发电
风力发电
电动储能
电力行业
电网
化工
压力容器
管道
特种设备
化学分析
试剂
建筑工程
钢结构
设计规范
施工
检测
地质勘探
机械
无损检测
阀门
起重机
数控
焊接
电子信息
电子
电路
半导体
集成电路
信息技术
医药
常见病
中西医结合
高血压
养生
传染病
科学
天文地理
农业
气象
艺术
教育
手机访问
微信扫一扫
联系QQ客服
QQ扫一扫
2022-2025
新资 - 参考资料免费下载网站
浙ICP备2024084428号-1
关灯
返回顶部
快速回复
返回顶部
返回列表