设为首页
收藏本站
首页
BBS
登录
注册
资料下载
›
新能源行业
›
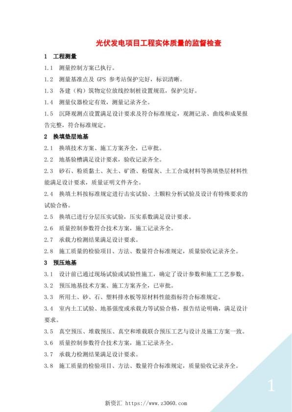
光伏发电项目工程实体质量的监督检查
[光伏发电]
光伏发电项目工程实体质量的监督检查
209
0
2024-10-13 00:28
|
查看全部
阅读模式
文档名称:光伏发电项目工程实体质量的监督检查
光伏发电项目工程实体质量的监督检查.pdf
文件大小:
1.53 MB
高速下载
工程
,
光伏发电
,
实体
,
质量
,
项目
回复
举报
相关文档
•
预拌CF60泵送混凝土在工程中的应用 - “全国特种混凝土技术及工程应用”学术交流会暨2008年混凝土质量专业委员会年会.pdf
•
颜色管理技术在印刷中的应用与发展 - 第十二届全国包装工程学术会议.pdf
•
饰面型防火涂料在应用中存在的问题及对策 - 2008消防科技与工程学术会议.pdf
•
驻波热声发动机的CFD数值模拟 - 中国工程热物理学会2008年工程热力学与能源利用学术会议.pdf
•
驻波热声发动机漏热特性分析及板叠相对导热系数的测定 - 中国工程热物理学会2008年工程热力学与能源利用学术会议.pdf
•
高压含油的CO2快速降压过程中气核产生以及气泡生长的机理研究 - 中国工程热物理学会2008年工程热力学与能源利用学术会议.pdf
•
高压、超高压下液氨的p-V-T关系 - 中国工程热物理学会2008年工程热力学与能源利用学术会议.pdf
•
高压环境下液氧_氢的气-液平衡及其物理属性研究 - 中国工程热物理学会2008年工程热力学与能源利用学术会议.pdf
•
高弹瓦楞纸板及其生产方法 - 第十二届全国包装工程学术会议.pdf
•
高抛自密实钢管混凝土的配制与工程应用 - “全国特种混凝土技术及工程应用”学术交流会暨2008年混凝土质量专业委员会年会.pdf
•
高水材料在港口工程加固中的试验研究 - 第七届全国工程排水与加固技术研讨会.pdf
•
高比容钽粉的研究 - 第七届冶金工程科学论坛.pdf
•
高校消防安全对策研究 - 2008消防科技与工程学术会议.pdf
•
高电能质量动态综合补偿系统的研究与应用 - 第四届电能质量(国际)研讨会.pdf
•
高炉合理使用澳洲新块矿的研究 - 第七届冶金工程科学论坛.pdf
•
高精度流体热物性实验系统及测试 - 中国工程热物理学会2008年工程热力学与能源利用学术会议.pdf
•
高磷铁矿湿法脱磷研究 - 第七届冶金工程科学论坛.pdf
•
高速逆流色谱技术在环孢菌素A质量研究中的应用 - 2008年抗生素质量与安全论坛.pdf
•
高频两级脉冲管制冷机性能研究 - 中国工程热物理学会2008年工程热力学与能源利用学术会议.pdf
•
龙门吊在倒虹吸工程混凝土浇筑中的应用 - 河北省水利工程局2008年南水北调中线工程会议.pdf
热门分类
法规
地方标准
团体标准
其他标准
工业技术
参考文献
新能源行业
电力行业
商务办公
建筑工程
打包下载
软件工具
2026
资料下载
联系邮件:1991591830#qq.com
浙ICP备2024084428号-1