设为首页
收藏本站
首页
BBS
登录
注册
资料下载
›
新能源行业
›
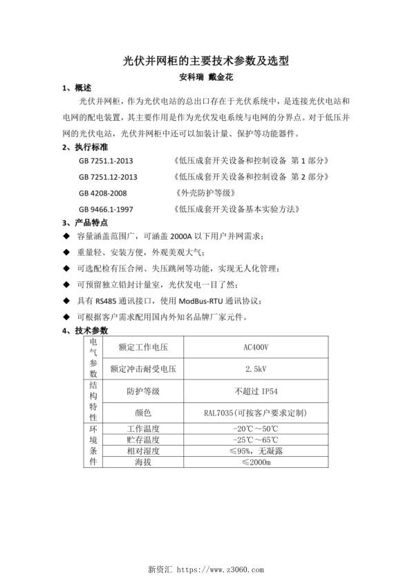
光伏并网柜的主要技术参数及选型
[光伏发电]
光伏并网柜的主要技术参数及选型
128
0
2024-10-13 00:20
|
查看全部
阅读模式
文档名称:光伏并网柜的主要技术参数及选型
光伏并网柜的主要技术参数及选型.pdf
文件大小:
438.03 KB
高速下载
并网
,
选型
回复
举报
相关文档
•
集成控制分户计量给水系统 - 中国水协设备材料委非金属管材选型与应用技术交流研讨会.pdf
•
雪灾对南方村镇供水管道的影响与反思 - 中国水协设备材料委非金属管材选型与应用技术交流研讨会.pdf
•
非开挖技术在武汉市天河机场供水工程中的应用 - 中国水协设备材料委非金属管材选型与应用技术交流研讨会.pdf
•
非并网风电系统及其中的高压直流变换器 - 2008年中国电工技术学会电力电子学会第十一届学术年会.pdf
•
非开挖技术在北京供水管网改造中的应用与实践 - 中国水协设备材料委非金属管材选型与应用技术交流研讨会.pdf
•
非金属管材应用体会 - 中国水协设备材料委非金属管材选型与应用技术交流研讨会.pdf
•
非金属管材在城镇给水排水工程中的设计应用 - 中国水协设备材料委非金属管材选型与应用技术交流研讨会.pdf
•
非金属管材在供水管网中的应用 - 中国水协设备材料委非金属管材选型与应用技术交流研讨会.pdf
•
面向中心城区的10kV配电网接线方式选型 - 第一届全国电力系统配电技术交流研讨会.pdf
•
预应力钢筒混凝土管在珠海市平岗泵站成期供水配套工程中的应用 - 中国水协设备材料委非金属管材选型与应用技术交流研讨会.pdf
•
风场湍流强度的计算及其对风电机组选型的影响 - 2008年中国电机工程学会年会.pdf
•
风电机组选型初步分析 - 第五届亚洲风能大会.pdf
•
风电并网系统问题探讨 - 2008年中国电机工程学会年会.pdf
•
风电并网对电压稳定的影响 - 2008中国国际供电会议.pdf
•
风电并网对电压稳定的影响 - 中国高等学校电力系统及其自动化专业第二十四届学术年会.pdf
•
风电场接入电网的影响和并网标准探讨 - 2008年全国工业控制计算机年会.pdf
•
风电场并网对电网电能质量的影响分析 - 中国高等学校电力系统及其自动化专业第二十四届学术年会.pdf
•
高密度聚乙烯管(HDPE管)试点工程回顾和总结 - 中国水协设备材料委非金属管材选型与应用技术交流研讨会.pdf
•
龙滩水电站自动化元器件的优化选型及推广应用 - 中国水力发电工程学会电力系统自动化专委会2008年年会暨学术交流会.pdf
•
龙滩水电站700MW全空冷水轮发电机选型设计 - 2008年全国大型水电机组技术经验交流会.pdf
热门分类
法规
地方标准
团体标准
其他标准
工业技术
参考文献
新能源行业
电力行业
商务办公
建筑工程
打包下载
软件工具
2026
资料下载
联系邮件:1991591830#qq.com
浙ICP备2024084428号-1