采用音速喷嘴与涡轮流量计的标准表法气体流量标准装置 - 2008年全国流量计量学术交流会.pdf

45 0
2026-1-12 18:50 | 查看全部 阅读模式

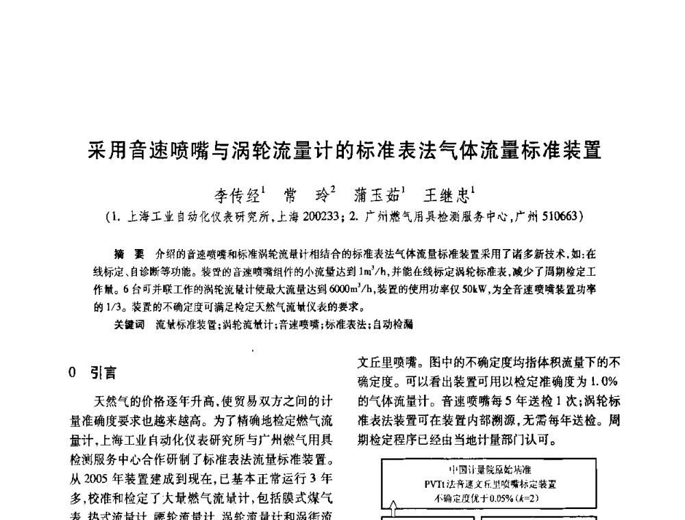
会议论文《采用音速喷嘴与涡轮流量计的标准表法气体流量标准装置》介绍了基于音速喷嘴和涡轮流量计构建的气体流量标准装置。该装置通过标准表法实现对气体流量的精确测量,具有结构简单、精度高等特点。论文详细阐述了装置的工作原理、系统组成及校准方法,为气体流量计量提供了可靠的技术支持。

文档为pdf格式,0.89MB,总共5页。

采用音速喷嘴与涡轮流量计的标准表法气体流量标准装置 - 2008年全国流量计量学术交流会
文件大小:
911.36 KB
高速下载
2026 资料下载 联系邮件:1991591830#qq.com 浙ICP备2024084428号-1