[变压器] 1000W以下小型电源变压器的四种绕制方法.pdf

28 0
admin 发表于 2025-10-13 22:30 阅读模式

一、基本信息

文档名称:1000W以下小型电源变压器的四种绕制方法

文档格式:pdf格式

文档大小:2.08MB

总页数:9页


二、简介

《1000W以下小型电源变压器的四种绕制方法》是一篇介绍如何制作小型电源变压器的文章。文章详细讲解了四种常见的绕制方式,包括单层绕法、多层绕法、分段绕法和交叉绕法。每种方法都有其特点和适用场景,适用于不同功率和性能要求的变压器设计。文章还提供了绕制时需要注意的事项,如线材选择、绝缘处理和绕制顺序等,帮助读者更好地理解和掌握变压器的制作技巧。对于电子爱好者和相关技术人员来说,这是一份实用的参考资料。


三、预览

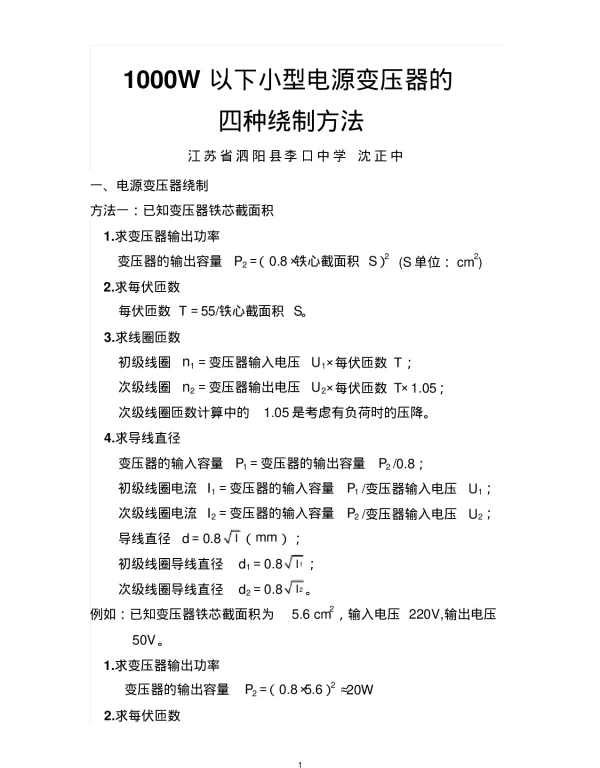
1000W以下小型电源变压器的四种绕制方法
2025-9-4 21:57 上传
文件大小:
2.08 MB
下载次数:
60
1000W以下小型电源变压器的四种绕制方法.pdf
高速下载
【温馨提示】 您好!以下是下载说明,请您仔细阅读:
1、推荐使用360安全浏览器访问本站,选择您所需的PDF文档,点击页面下方“本地下载”按钮。
2、耐心等待两秒钟,系统将自动开始下载,本站文件均为高速下载。
3、下载完成后,请查看您浏览器的下载文件夹,找到对应的PDF文件。
4、使用PDF阅读器打开文档,开始阅读学习。
5、使用过程中遇到问题,请联系QQ客服。

本站提供的所有PDF文档、软件、资料等均为网友上传或网络收集,仅供学习和研究使用,不得用于任何商业用途。
本站尊重知识产权,若本站内容侵犯了您的权益,请及时通知我们,我们将尽快予以删除。

  • 手机访问
    微信扫一扫
  • 联系QQ客服
    QQ扫一扫
2022-2025 新资汇 - 参考资料免费下载网站 浙ICP备2024084428号-1
关灯 返回顶部
快速回复 返回顶部 返回列表