一种简单MVC框架的实现方案.pdf

4 0
admin 发表于 2025-10-5 23:36 阅读模式

一、基本信息

文档名称:一种简单MVC框架的实现方案

文档格式:pdf格式

文档大小:0.08MB

总页数:3页


二、简介

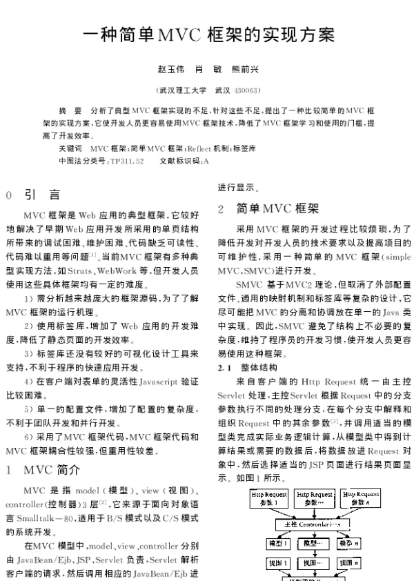
《一种简单MVC框架的实现方案》介绍了一个基于MVC设计模式的轻量级框架实现。该方案将应用程序分为模型、视图和控制器三个部分,实现了业务逻辑与界面展示的分离。通过简单的代码结构,开发者可以更清晰地管理项目模块,提高代码的可维护性和扩展性。文章详细描述了各组件之间的交互方式,并提供了一个基础的实现示例,帮助读者理解MVC的工作原理。该框架适用于小型Web应用或教学演示,为初学者提供了一个良好的学习起点。


三、预览

一种简单MVC框架的实现方案
2025-9-3 13:09 上传
文件大小:
81.92 KB
下载次数:
60
一种简单MVC框架的实现方案.pdf
高速下载
【温馨提示】 您好!以下是下载说明,请您仔细阅读:
1、推荐使用360安全浏览器访问本站,选择您所需的PDF文档,点击页面下方“本地下载”按钮。
2、耐心等待两秒钟,系统将自动开始下载,本站文件均为高速下载。
3、下载完成后,请查看您浏览器的下载文件夹,找到对应的PDF文件。
4、使用PDF阅读器打开文档,开始阅读学习。
5、使用过程中遇到问题,请联系QQ客服。

本站提供的所有PDF文档、软件、资料等均为网友上传或网络收集,仅供学习和研究使用,不得用于任何商业用途。
本站尊重知识产权,若本站内容侵犯了您的权益,请及时通知我们,我们将尽快予以删除。

  • 手机访问
    微信扫一扫
  • 联系QQ客服
    QQ扫一扫
2022-2025 新资汇 - 参考资料免费下载网站 浙ICP备2024084428号-1
关灯 返回顶部
快速回复 返回顶部 返回列表