以核心数据库为支撑的桥梁CAD研究与开发.pdf

11 0
admin 发表于 2025-10-3 09:47 阅读模式

一、基本信息

文档名称:以核心数据库为支撑的桥梁CAD研究与开发

文档格式:pdf格式

文档大小:0.11MB

总页数:4页


二、简介

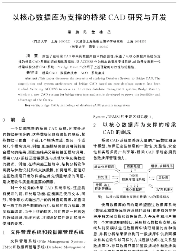
《以核心数据库为支撑的桥梁CAD研究与开发》是一篇探讨如何利用核心数据库技术提升桥梁设计效率与精度的研究论文。文章详细介绍了基于数据库的桥梁CAD系统架构,强调了数据管理在桥梁设计中的关键作用。通过整合结构分析、图形处理和数据库技术,该系统实现了设计数据的高效存储与调用,提高了设计工作的自动化水平。研究还提出了数据库与CAD软件之间的数据交互模型,为桥梁工程的数字化提供了技术支持。该成果对于推动桥梁设计的智能化、标准化具有重要意义。


三、预览

以核心数据库为支撑的桥梁CAD研究与开发
2025-9-3 12:37 上传
文件大小:
112.64 KB
下载次数:
60
以核心数据库为支撑的桥梁CAD研究与开发.pdf
高速下载
【温馨提示】 您好!以下是下载说明,请您仔细阅读:
1、推荐使用360安全浏览器访问本站,选择您所需的PDF文档,点击页面下方“本地下载”按钮。
2、耐心等待两秒钟,系统将自动开始下载,本站文件均为高速下载。
3、下载完成后,请查看您浏览器的下载文件夹,找到对应的PDF文件。
4、使用PDF阅读器打开文档,开始阅读学习。
5、使用过程中遇到问题,请联系QQ客服。

本站提供的所有PDF文档、软件、资料等均为网友上传或网络收集,仅供学习和研究使用,不得用于任何商业用途。
本站尊重知识产权,若本站内容侵犯了您的权益,请及时通知我们,我们将尽快予以删除。

  • 手机访问
    微信扫一扫
  • 联系QQ客服
    QQ扫一扫
2022-2025 新资汇 - 参考资料免费下载网站 浙ICP备2024084428号-1
关灯 返回顶部
快速回复 返回顶部 返回列表