设为首页
收藏本站
首页
BBS
地方标准
参考文献
行业资料
打包下载
淘帖
Collection
登录
注册
医药卫生
经济
文教
农业
环境与安全
交通
工业技术
期刊杂志
电子书
商务办公
建工
电力
新能源
新资
»
首页
›
行业资料
›
新能源行业
›
建筑电气照明安装工程 综合布线系统安装工艺 ...
[电力施工]
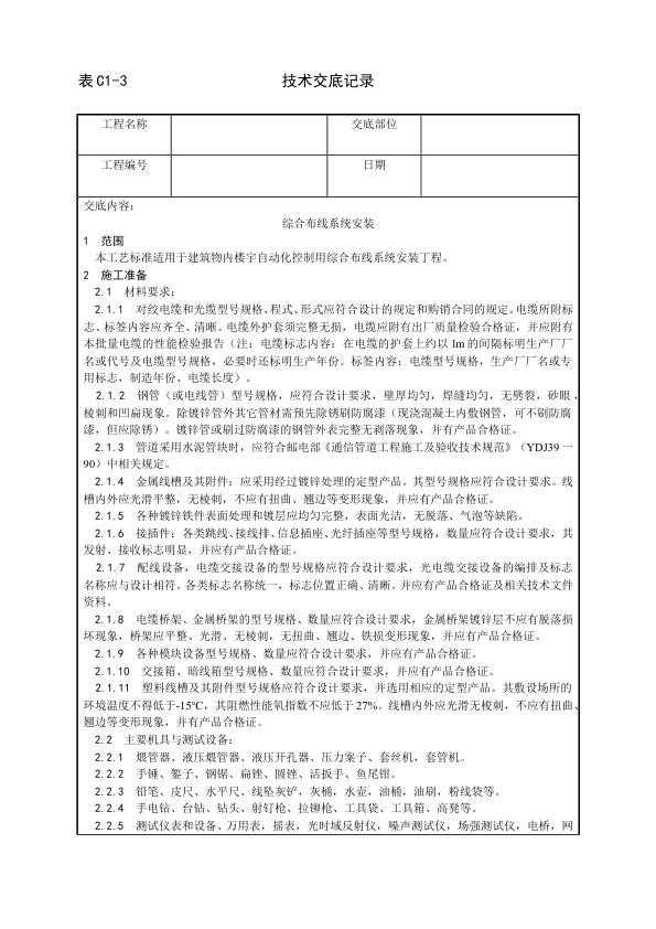
建筑电气照明安装工程 综合布线系统安装工艺
177
0
2024-10-28 21:00
|
查看全部
阅读模式
建筑电气照明安装工程 综合布线系统安装工艺
2024-10-28 21:00 上传
建筑电气照明安装工程 综合布线系统安装工艺.doc
文件大小:
179.5 KB
下载次数:
60
高速下载
建筑
,
电气
,
照明
,
安装工程
,
综合
【温馨提示】 您好!以下是下载说明,请您仔细阅读: 1、推荐使用360安全浏览器访问本站,选择您所需的PDF文档,点击页面下方“下载”按钮。 2、耐心等待两秒钟,系统将自动开始下载,本站文件均为高速下载。 3、下载完成后,请查看您浏览器的下载文件夹,找到对应的PDF文件。 4、使用PDF阅读器打开文档,开始阅读学习。 5、使用过程中遇到问题,请联系QQ客服。 本站提供的所有PDF文档、软件、资料等均为网友上传或网络收集,仅供学习和研究使用,不得用于任何商业用途。 本站尊重知识产权,若本站内容侵犯了您的权益,请及时通知我们,我们将尽快予以删除。
回复
举报
相关文档
•
海派时尚对双妹商业环境设计的影响 - 第九届全国高等美术院校建筑与环境艺术设计专业教学年会.pdf
•
既有建筑改造的可持续性评价 - 第8届国际绿色建筑与建筑节能大会.pdf
•
济南西站大跨度钢屋盖施工技术 - 2012年全国建筑钢结构行业大会.pdf
•
集群智能系统的实验与探索 - 2012全国建筑院系建筑数字技术教学研讨会.pdf
•
框架类建筑自保温一体化墙体技术的系统研究 - 2012年中国建筑学会年会.pdf
•
金茂大厦防火设计探析 - 2012年中国建筑学会年会.pdf
•
建筑学专业教学数字化的研究 - 2012全国建筑院系建筑数字技术教学研讨会.pdf
•
连续法生产聚氨酯硬泡保温板面层材料的调查和研究--薄抹灰外墙外保温系统应用 - 2012年中国建筑学会年会.pdf
•
室内空气中化学污染物测评技术在绿色建筑认证中的适用性浅析 - 第8届国际绿色建筑与建筑节能大会.pdf
•
生活箱子 - 2012年中国建筑学会年会.pdf
•
瑞典低碳住区的开发建设实践 - 2012既有建筑绿色化改造关键技术研究与示范项目交流会.pdf
•
外国建筑史课程中的数字地图与三维模型运用 - 2012全国建筑院系建筑数字技术教学研讨会.pdf
•
外国建筑史教学中的空间观念培养 - 2012全国建筑教育学术研讨会.pdf
•
四川丹巴古碉选址特征研究--以克格依村为例 - 2012年中国建筑史学会年会暨学术研讨会.pdf
•
一个区域供冷、供热的规划及体会 - 2012年中国建筑学会年会.pdf
•
英国建筑物建造、更新及拆除中的碳排放计算方法简析 - 2012年中国建筑学会年会.pdf
•
医院建筑功能参数化设计理论模型建构 - 2012年中国建筑学会年会.pdf
•
一种新型的加固措施在绿色建筑中的应用 - 第8届国际绿色建筑与建筑节能大会.pdf
•
自备电燃气机热泵建筑供能系统部分负荷特性的实验研究 - 2012国际制冷技术交流会.pdf
•
中国校园绿色建筑综合解决方案 - 第8届国际绿色建筑与建筑节能大会.pdf
+ 搜索一下
推荐下载
1
T_WZSJD 2362—2024_燃气管道用阀门.pdf
2
DB45_T 2921-2024 管道型取水计量监测站运行维护规程
3
T_CAPEC 50—2024_石油和化学工业 海底管道用钢管制造监理技术要求.pdf
4
DB61_T 1858-2024 二氧化碳驱埋地钢质管道外腐蚀控制技术规范
5
T_CSTM 01124-2024 油气管道工程用工厂预制袖管三通
6
工业金属管道设计标准(征求意见稿)【2024-04-29发布】.doc
7
GBT 41666.7-2024 地下无压排水管网非开挖修复用塑料管道系统 第7部分:螺旋缠绕内衬
8
T_CEPPEA 5058—2024_长输蒸汽预制保温管道技术规范.pdf
能源电力
光伏发电
风力发电
电动储能
电力行业
电网
化工
压力容器
管道
特种设备
化学分析
试剂
建筑工程
钢结构
设计规范
施工
检测
地质勘探
机械
无损检测
阀门
起重机
数控
焊接
电子信息
电子
电路
半导体
集成电路
信息技术
医药
常见病
中西医结合
高血压
养生
传染病
科学
天文地理
农业
气象
艺术
教育
手机访问
微信扫一扫
联系QQ客服
QQ扫一扫
2022-2025
新资 - 参考资料免费下载网站
浙ICP备2024084428号-1
关灯
返回顶部
快速回复
返回顶部
返回列表