设为首页
收藏本站
首页
BBS
地方标准
参考文献
行业资料
打包下载
淘帖
Collection
登录
注册
医药卫生
经济
文教
农业
环境与安全
交通
工业技术
期刊杂志
电子书
商务办公
建工
电力
新能源
新资汇
»
首页
›
行业资料
›
新能源行业
›
采暖与卫生设备安装工程 室内蒸汽管道及附属装置安装工 ...
[电力施工]
采暖与卫生设备安装工程 室内蒸汽管道及附属装置安装工艺
272
0
2024-10-28 20:58
|
查看全部
阅读模式
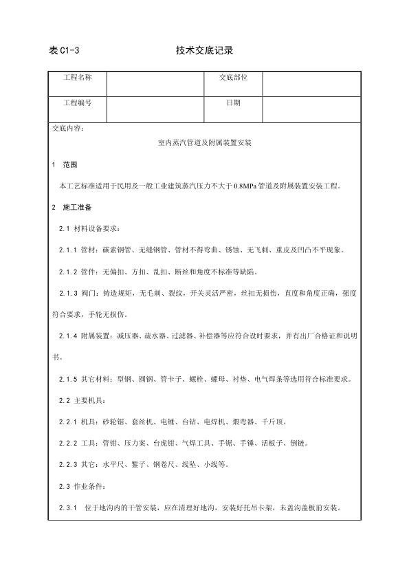
采暖与卫生设备安装工程 室内蒸汽管道及附属装置安装工艺
2024-10-28 20:58 上传
采暖与卫生设备安装工程 室内蒸汽管道及附属装置安装工艺.doc
文件大小:
62.5 KB
下载次数:
60
高速下载
采暖
,
卫生
,
设备
,
安装工程
,
室内
【温馨提示】 您好!以下是下载说明,请您仔细阅读: 1、推荐使用360安全浏览器访问本站,选择您所需的PDF文档,点击页面下方“下载”按钮。 2、耐心等待两秒钟,系统将自动开始下载,本站文件均为高速下载。 3、下载完成后,请查看您浏览器的下载文件夹,找到对应的PDF文件。 4、使用PDF阅读器打开文档,开始阅读学习。 5、使用过程中遇到问题,请联系QQ客服。 本站提供的所有PDF文档、软件、资料等均为网友上传或网络收集,仅供学习和研究使用,不得用于任何商业用途。 本站尊重知识产权,若本站内容侵犯了您的权益,请及时通知我们,我们将尽快予以删除。
回复
举报
相关文档
•
基于多尺度多元素形态滤波的转子故障信号降噪方法研究 - 第九届全国设备与维修工程学术会议暨第十五届全国设备监测与诊断学术会议.pdf
•
基于两类影响系数矩阵间的转换判别不平衡载荷形式的验证实验研究 - 第九届全国设备与维修工程学术会议暨第十五届全国设备监测与诊断学术会议.pdf
•
离心压缩机故障诊断技术研究 - 第九届全国设备与维修工程学术会议暨第十五届全国设备监测与诊断学术会议.pdf
•
空分设备中透平膨胀机的新发展 - 2012年空分设备安全运行技术交流会暨机械工业气体分离设备科技信息网第十八次全网大会.pdf
•
静电接地连续监测设备的误报警分析 - 2012静电防护与标准化学术交流会.pdf
•
燃煤锅炉制送粉系统设备磨损原因分析与改造 - 第九届全国设备与维修工程学术会议暨第十五届全国设备监测与诊断学术会议.pdf
•
燃煤锅炉制粉系统爆炸原因分析及防范 - 第九届全国设备与维修工程学术会议暨第十五届全国设备监测与诊断学术会议.pdf
•
浅谈输变电设备状态检修管理 - 2012年全国电网企业设备状态检修技术交流研讨会.pdf
•
配网设备状态检修推广应用 - 2012中国国际输配电技术创新与应用交流峰会.pdf
•
双级烟气轮机振动分析与诊断 - 第九届全国设备与维修工程学术会议暨第十五届全国设备监测与诊断学术会议.pdf
•
输变电设备智能评估诊断及管控平台研究 - 2012年全国电网企业设备状态检修技术交流研讨会.pdf
•
设备维护管理的核心--点检定修制 - 2012年度全国发电企业设备检修技术大会.pdf
•
三期超超临界锅炉防磨防爆检查治理 - 2012年度全国发电企业设备检修技术大会.pdf
•
推进精密点检提高设备健康管理水平 - 2012年度全国发电企业设备检修技术大会.pdf
•
铜精矿计量设备改进 - 第九届全国设备与维修工程学术会议暨第十五届全国设备监测与诊断学术会议.pdf
•
通过检测SF6分解物含量判断设备内部绝缘故障的研究 - 2012年全国电网企业设备状态检修技术交流研讨会.pdf
•
通水内冷在连铸设备上的设计、应用及推广 - 2012年全国炼钢-连铸生产技术会.pdf
•
消失模铸造砂处理设备的选择浅析 - 2012消失模·V法·新一代精密铸造中国发明创新观摩大会.pdf
•
现代润滑技术是企业兴旺发达的新途径 - 第九届全国设备与维修工程学术会议暨第十五届全国设备监测与诊断学术会议.pdf
•
一种可信移动存储设备的研究与实现 - 第18届全国信息存储技术学术会议.pdf
+ 搜索一下
推荐下载
1
T_CSCP T_CSCP0004-2024 轨道交通动态杂散电流对埋地钢质管道腐蚀干扰评价方法
2
市政管道电视检测仪(修订征求意见稿)【2024-03-22发布】.doc
3
DB61_T 1878-2024 餐饮业油烟管道系统清洗规范
4
GBT 41666.7-2024 地下无压排水管网非开挖修复用塑料管道系统 第7部分:螺旋缠绕内衬
5
T_ZAWS 001-2024 加氢站用高压氢气管道安装及检测规范
6
《城镇供水“一户一表”管道工程水力检测及验收技术规程》DBJ41T094-2009【2024-08-07
7
T_CITS 0111-2024 油气管道测试方法 全尺寸四点弯曲试验法
8
GBT 43982.1-2024 地下供水管网非开挖修复用塑料管道系统 第1部分:总则
能源电力
光伏发电
风力发电
电动储能
电力行业
电网
化工
压力容器
管道
特种设备
化学分析
试剂
建筑工程
钢结构
设计规范
施工
检测
地质勘探
机械
无损检测
阀门
起重机
数控
焊接
电子信息
电子
电路
半导体
集成电路
信息技术
医药
常见病
中西医结合
高血压
养生
传染病
科学
天文地理
农业
气象
艺术
教育
手机访问
微信扫一扫
联系QQ客服
QQ扫一扫
2022-2025
新资汇 - 参考资料免费下载网站
浙ICP备2024084428号-1
关灯
返回顶部
快速回复
返回顶部
返回列表